[Appendices]
>
Appendix I Project Risk Areas Optimism Bias Tables for Current / Future Projects
>
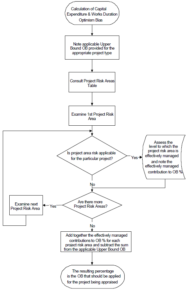
Figure 8 Calculation Procedure
Figure 8 Calculation Procedure