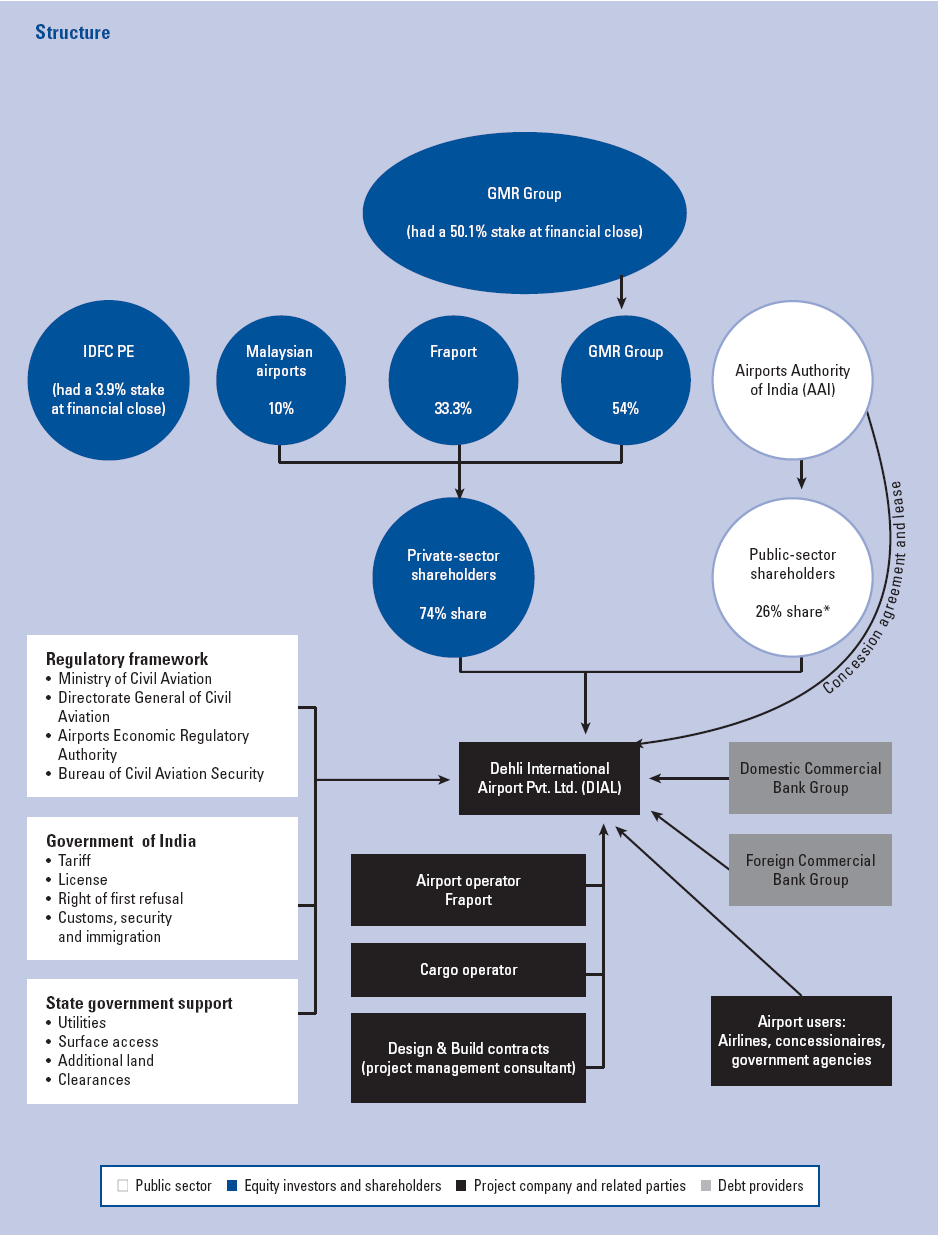
KEY STAKEHOLDERS

The Airports Authority of India (AAI) has a 26 percent stake in DIAL and is the designated public body for the project. The AAI is a public-sector body wholly owned by the Government of India. The AAI was constituted in April 1995 by merging the erstwhile National Airports Authority (NAA) and International Airports Authority of India (IAAI) with a view to accelerating the integrated development, expansion, and modernization of the airports in the country to conform them to international standards.

Private-sector shareholders have a 74 percent stake in DIAL. The original constituents were:

•  GMR Group: The consortium leader, with a 50.1 percent equity stake (54 percent stake in February 2010)

•  Fraport AG: A German airport company, with a 10 percent equity stake

•  Malaysia Airports Holdings: A Malaysian airport company with a 10 percent equity stake

•  Infrastructure Development Finance Company Ltd. Private Equity (IDFC PE): Financial investor, with a 3.9 percent equity stake (nil in February 2010)

* Shares in name of AAI