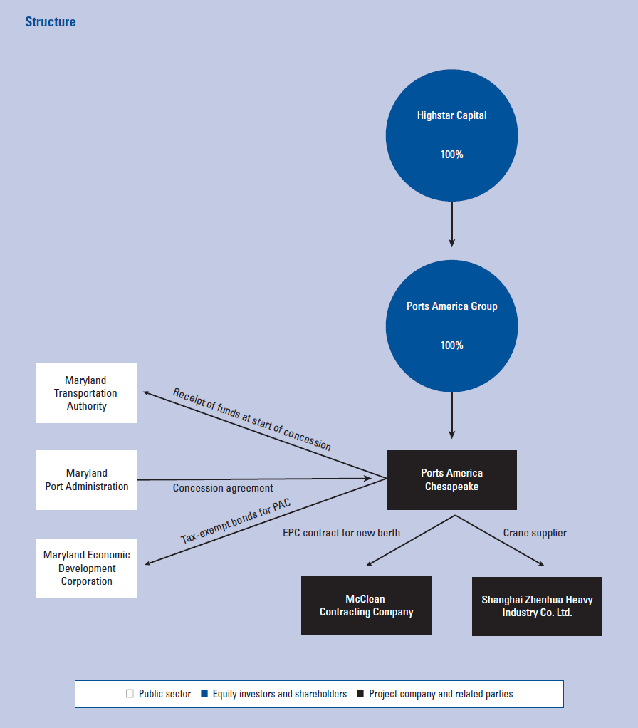
• The MPA, as owners of the Seagirt Marine Terminal and the public authority responsible for procuring the project
• The Maryland Transportation Authority (MdTA), as the previous owners of the terminal and the public authority responsible for carrying out certain upgrades to the roads and bridges in Maryland
• PAC, an affiliate of Ports America Group, which is owned by Highstar Capital-a specialist infrastructure fund
• The Maryland Economic Development Corporation (MEDCO), a body created by the State of Maryland to own or develop property for economic development. For this project MEDCO was the conduit to issue approximately US$249 million in revenue bonds on behalf of PAC. MEDCO also facilitated the purchase of the terminal by the MPA from the MdTA.
