Leadership of the Strategy

2.2  Previously the Chief Information Officer (CIO) Council, working with the Cabinet Office, was responsible for delivering government ICT strategies. The CIO Council is a large body, which includes representatives from central and local government, as well as the devolved administrations. The Council focused on achieving consensus to coordinate changes in ICT.

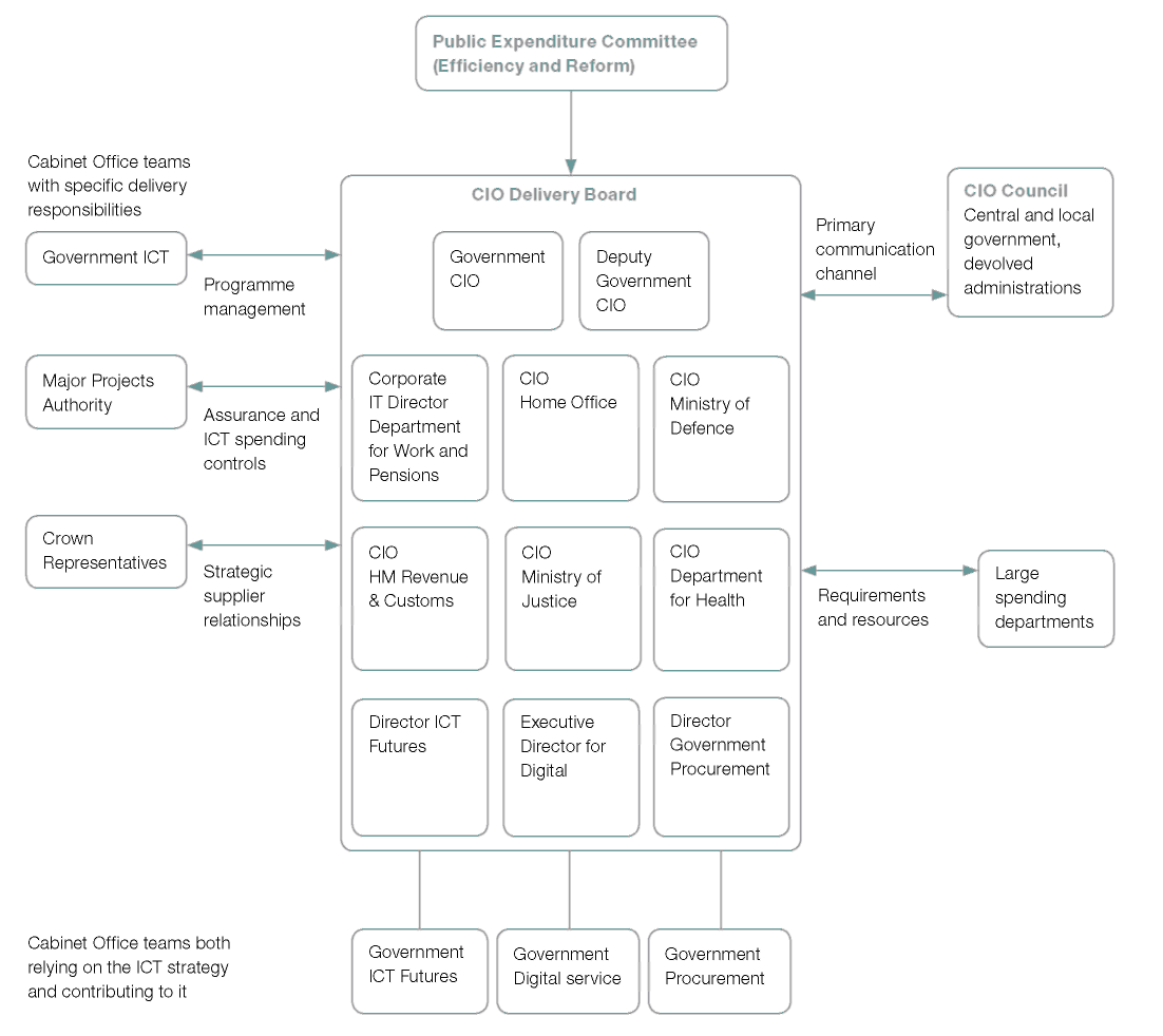
2.3  In April 2011, the Cabinet Office created a small CIO Delivery Board (the Board), led by the Government CIO to implement the Strategy. Members of the Board are from the six largest spending departments and the Government ICT team, Government Procurement and the Government Digital Service in Cabinet Office (Figure 3).

2.4  The Minister for the Cabinet Office has said that members of the Board are directly accountable to him for implementing the Strategy and for the projects in delivery areas for which they are the Senior Responsible Owner. Their personal objectives reflect these responsibilities. The Netherlands Court of Audit has concluded that ministers hold the key to successful implementation of ICT. It recommended that ministers needed to strengthen their grip on projects to steer them effectively.8

2.5  As Board members are responsible for both developing the ICT solutions and for implementing them within their own Departments, there is a greater chance that actions in the Strategy will be embedded into the largest departments. However, they are also accountable to their own ministers for delivering ICT services. This dual accountability is new and members of the Board felt it was a positive development. Dual accountability does, however, pose a risk as CIOs may find a conflict between their Departmental priorities for operations and the aims of the Strategy, although no one reported any problems.

Figure 3

Governance structure for implementing the Strategy

Source: National Audit Office analysis of Government ICT Strategy - Strategic Implementation Plan, October 2011

2.6  The Board meets once a month, more frequently than the CIO Council. Members told us that the Board was small enough to make decisions quickly. CIOs from other departments and agencies told us that they understood the need for a smaller decision making body to lead on the Strategy. They did, however, want more information and updates on the detailed work conducted by the Board. A recent report for the Australian Government9 on the implementing of the ICT Reform Program stated "the view from outside the CIOC [CIO Committee], especially from smaller agencies that are not represented on it, is that its agenda reflects almost exclusively the perspectives of large agencies." The Cabinet Office is aware of the potential for creating a two-tier system and plans to put more resources into communicating with the wider central government community.




_________________________________________________________________________________

8  Algemene Rekenkamer, Lessons Learned from Government ICT Projects, 29 November 2007. 

9  Dr Ian Reinecke, Independent Review of Implementation of the ICT Reform Program, Australian Government, June 2010.