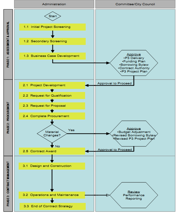
Appendix I - P3 Project Process Lifecycle & Approval