Under EU law, there is no definition of PPPs. The legal definition of concessions is very general15. The market has come to interpret PPPs much more widely than was originally expected by Eurostat. Therefore, in MGDD, Eurostat gives its own definitions of PPPs and concession contracts that are only relevant for the purposes of statistical analyses. The exact delineation between PPPs and concessions is important in this context, because distinct statistical rules apply to each kind of contracts. This means that, like a PPP, a concession can be on or off balance sheet for government. It is just that the tests are different16.
MGDD's statistical concepts may differ from the legal definitions, or commonly used terminology, applied in the Member States. It is important to emphasise that Eurostat's distinction between PPPs and concessions is to enable national accountants to differentiate between different contractual arrangements in order to apply the correct statistical rules. This distinction may be very different from those used in national law by individual Member States. For statistical purposes, whenever a Member State definition is different from the Eurostat one, the Eurostat definition prevails and is taken into consideration17.
The fact that a contract is procured in a particular way (public procurement or concession) is not in itself relevant in defining whether the contract is a PPP or a concession for statistical purposes. This means that statistical concepts of a PPP and a concession have to be clearly separated from the procedure used by the procuring authority to select the private partner.
There is no uniform award procedure in EU law specifically designed for PPPs18. According to EU directives, PPPs are structured around a public procurement contract or are procured as work or service concessions19. In other words, the underlying contract of all PPPs is either a public contract or a concession. The fact that a project can be classified as a concession from a statistical point of view does not mean that it is a concession from a procurement point of view.
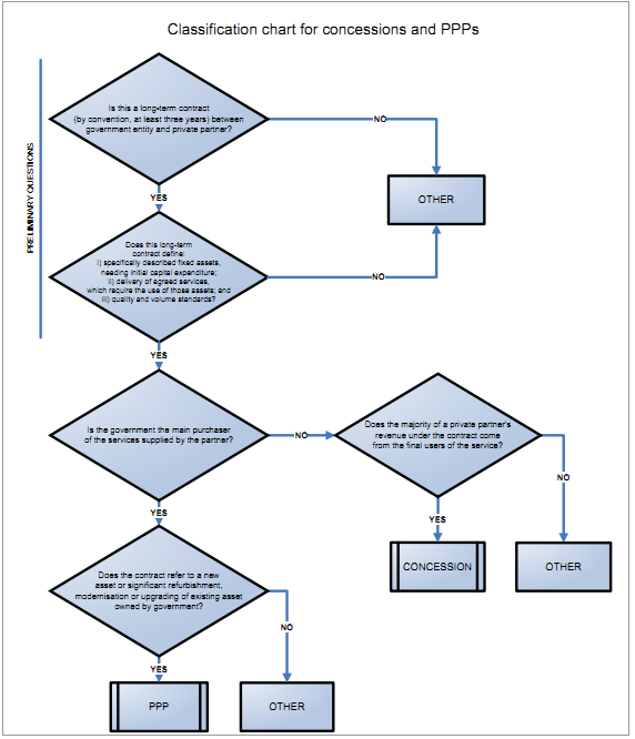
The chart on the following page sets out the first questions of the Checklist that are aimed at defining the contract as either a PPP or a concession from a statistical perspective. If the contract is neither a PPP nor a concession from a statistical point of view, the Checklist is not applicable. In this case, the procuring authority is advised to contact its national statistical office to discuss the relevant ESA95 rules.

_________________________________________________________________
15 A 'Public works concession' is a contract of the same type as a public works contract except for the fact that the consideration for the works to be carried out consists either solely in the right to exploit the work or in this right together with payment. 'Service concession' is a contract of the same type as a public service contract except for the fact that the consideration for the provision of services consists either solely in the right to exploit the service or in this right together with payment. See Directive 2004/18/EC of the European Parliament and of the Council of 31 March 2004 on the coordination of procedures for the award of public works contracts, public supply contracts and public service contracts (OJ L 134, 30.4.2004, p. 114-240).
16 The statistical treatment of concessions is described in chapter VI.4.1.5, whereas the recording of PPPs is discussed in chapter VI.5 (MGDD VI.4.1.5/15).
17 A similar issue was raised by the EC in the Green paper on public-private partnerships and community law on public contracts and concessions; Com (2004) 327, point 22 - the interpretation given by national law or by the parties has no impact on the legal interpretation of concession contracts for the purposes of the application of a Community law on public contracts and concessions.
18 Communication From The Commission To The European Parliament, The Council, The European Economic And Social Committee And The Committee Of The Regions on Public-Private Partnerships and Community Law on Public Procurement and Concessions, COM (2005) 569.
19 Communication From The Commission To The European Parliament, The Council, The European Economic And Social Committee And The Committee Of The Regions, Mobilising private and public investment for recovery and long term structural change: developing Public Private Partnerships, COM(2009) 615.