Is a guide to the GOA procurement process for P3s for capital infrastructure projects.
The Capital Planning framework defines a process for determining where capital funding will be allocated. The P3 frameworks set out the principles and process to assess the procurement options once the project is approved for funding and to conduct the P3 procurement.
As the frameworks cannot anticipate every event and P3s are complex projects, judgment needs to be applied within the P3 principles.
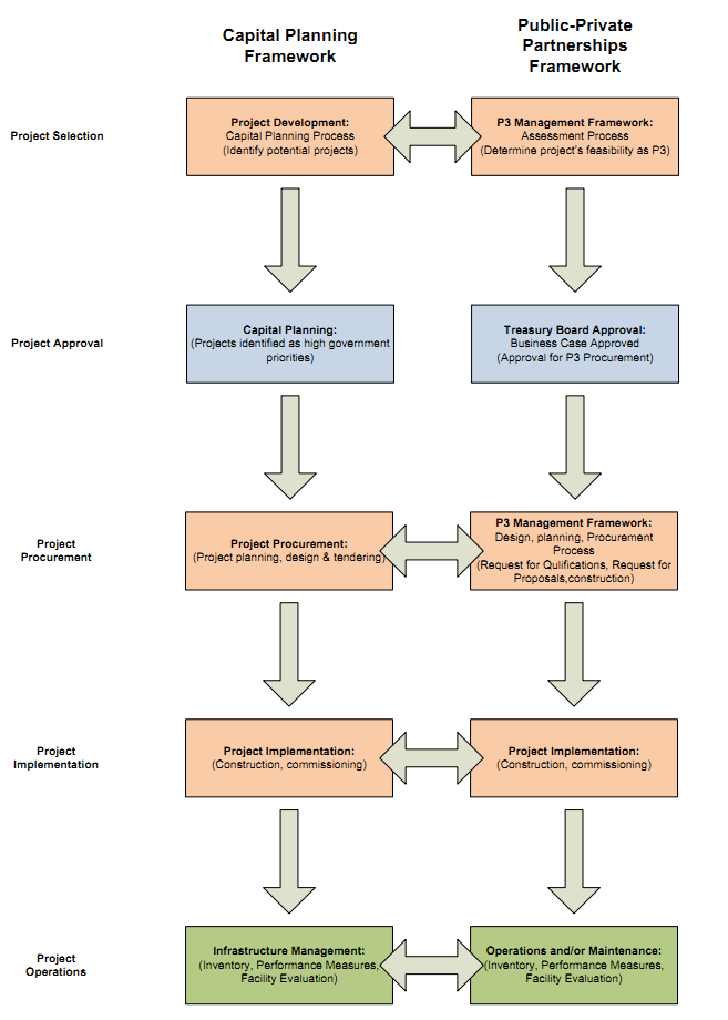
Figure 1 provides a visual overview of the components, systems and interactions required to achieve each of the objectives underlying the frameworks. As demonstrated in Figure 1, it is important to note that P3 assessment and procurement is aligned with the capital planning process.
Figure 1: Integration of Capital Planning and P3 Frameworks
