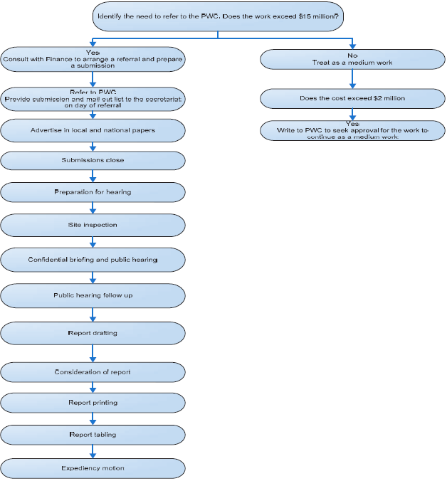
1.10 In November 2006 the Committee, in consultation with Finance, produced a revised edition of the Committee's Manual of Procedures for Departments and Agencies. The Committee's Manual is a guide to inform stakeholders of the Committee's processes and provides practical information, including a workflow (see Figure 1.1) that sets out the order in which events take place when a project is identified as needing to be referred to the Committee. The timeline also links the reader to specific information within the Committee's Manual.
Figure 1.1
Public Works Committee general timeline for public works referral and approval

Source: Public Works Committee Manual of Procedures for Departments and Agencies
1.11 The previous version of the Committee's Manual was released in November 2004, and dealt only with public works contracted using direct procurement15. New editions of the Committee's Manual provide some information on works that come before the Committee that are financed through Public Private Partnership (PPP) financing arrangements. PPPs are a method of financing whereby a long term contract is entered into between a private company (or consortium) and a government agency for the provision of goods and services.16
1.12 The timeline of when to present information to the Committee for PPPs has now been set out in the Committee's Manual (see Figure 1.2). This timeline recognises that there may not be definite cost information available when the project is presented to the Committee. The Committee's Manual advises agencies that a report is to be issued to the Committee once the preferred tenderer has been selected, but prior to entering the PPP contract. If there is significant change to the public works component, the Committee can require a further review of the project.
1.13 Few PPP arrangements have been referred to the Committee to date. Three capital works projects for Defence have progressed as PPPs: the Headquarters Joint Operations Command (HQJOC) Project, the Single Living Environment and Accommodation Precinct (LEAP) Phase 1 project and the Single LEAP Phase 2 project.17 The Single LEAP Phase 2 project was referred to the Committee after the November 2006 version of the Committee's Manual became available. However, the HQJOC and Single LEAP 1 projects were both referred to the Committee before the new version of the Committee's Manual was produced.
Figure 1.2
Public Works Committee's timeline for public works financed through a Public Private Partnership

Notes: EOI: Expression of Interest
Source: Public Works Committee Manual
_________________________________________________________________________
15 Defence uses two methods for financing projects. Most commonly, direct procurement is used. This involves a standard set of contracts to pay for the required work at the time of construction. Less common are Public Private Partnerships (PPPs).
16 The terms Private Financing Initiative, Private Financing and PPP are used interchangeably.
17 See Table 1.1 for a brief description of these projects.