The Arbiter is not a regulator

3  The roles of Arbiter and Regulator have some similarities. Both review prices periodically and promote economy and efficiency while balancing the need of private companies to plan for future investment and make returns on their investment.

4  However, regulators have broader powers such as promoting competition, granting licences, adjudicating disputes and can limit the prices a regulated company can charge for the services it delivers, usually via the Retail Price Index - X mechanism, where X is the charges limit set by the regulator. They also can enforce standards of delivery.

5  The Tube Infracos are not seen in the same way as the regulated industries and therefore are viewed as needing a different sort of oversight. For example, the Arbiter has no role to play in protecting individual customers - this is the role of LUL and TfL.

13

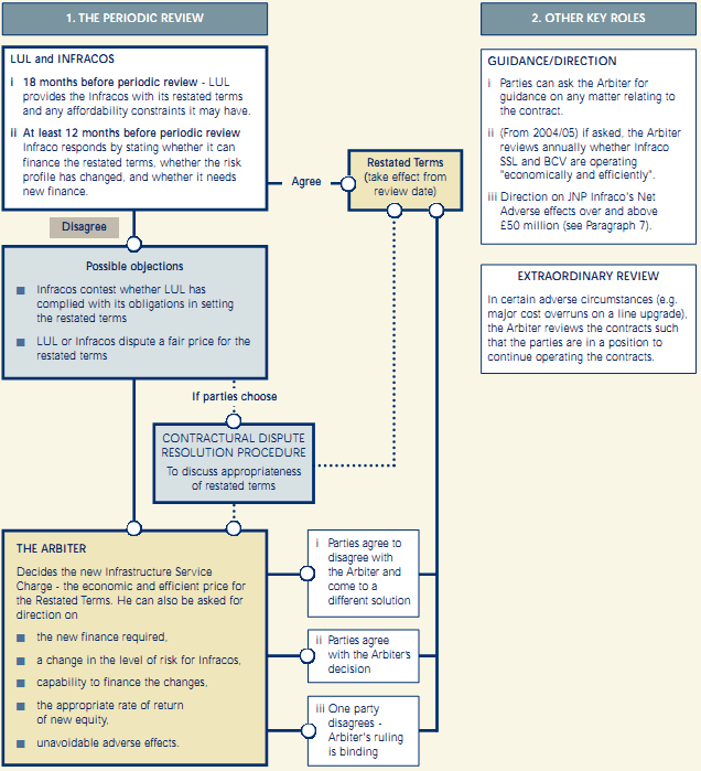
THE ARBITER: ROLES AND TIMING

 

 

Source: NAO, derived from PPP documentation