This guidance has been prepared and issued by the Scottish Futures Trust ("SFT") on behalf of the Scottish Government ("SG"). It describes the value for money process for capital programmes and projects and the requirements that Procuring Authorities need to consider before making relevant investment decisions. Note that the guidance note previously entitled "Quantitative VfM Assessment - how to construct a Revenue Financed Base Case and Shadow Bid Model" is now contained in Appendix J to this document.
This guidance is mandatory for all capital programmes and projects for the Scottish Government, its Associated Directorates, Executive Agencies, Non Departmental Public Bodies and for all public bodies in receipt of funding from the Scottish Government or its Agencies.
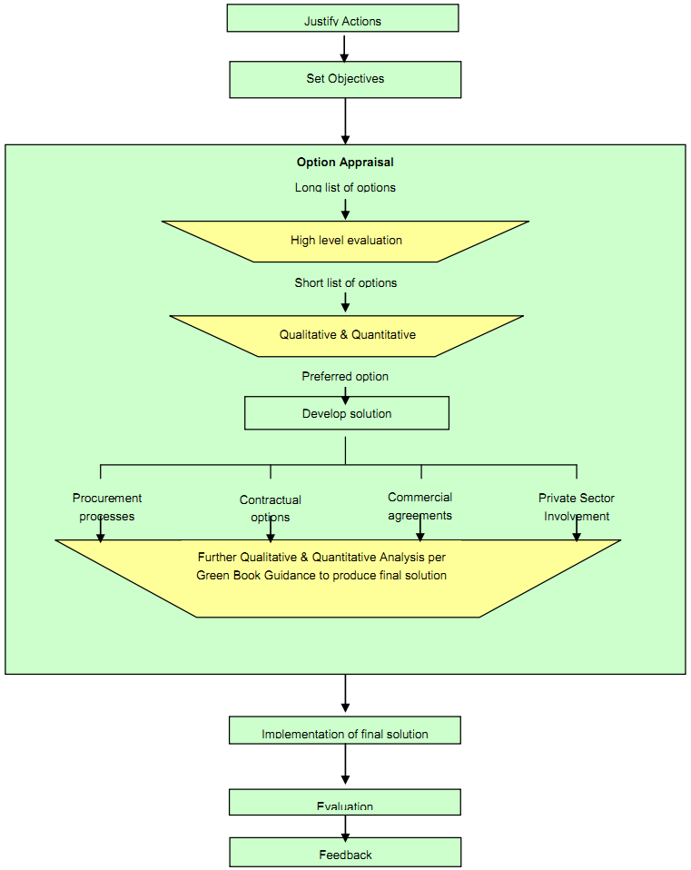
This guidance should be applied in conjunction with the HM Treasury Green Book. The flowchart below provides a high level illustration of the HM Treasury Green Book and how this guidance sits within that.
Interaction of HM Treasury Green Book Guidance and Value for Money Guidance
