With a potential project defined, the next step is to go through a series of hurdles to assess whether a project "FLIPS" at the end of the day. ("FLIPS" is an acronym for the major issues to be successfully resolved by the Contractor/Developer; FLIPS-Financial, Legal & Risk, Innovation, Political, and Social & Environmental. These issues will be discussed further in this document.) Key among these preliminary hurdles will be the ability of the defined project to sustain stakeholder support or, better still, enhance the support which the Contractor/Developer created in its earlier interaction with them during the project definition phase.
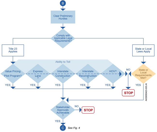
To move through these preliminary hurdles, it is important first to ensure that the desired approach can clear the myriad of legal hurdles it will encounter, including those related to land acquisition, environmental regulations, delivery and contracting method, right to toll, access to other revenue mechanisms, and so forth. Among these legal hurdles for highways are the special rules that apply to facilities covered by Title 23 and the ability to toll "federal aid highways".
Each Title 23 PPP program carries with it both an opportunity to toll as well as limits in program scope and applicability of other Title 23 requirements. Some of the toll related programs that may be available include the following, and project design must be carefully assessed against each of these:
• Value Pricing Pilot Program
• Express Lanes Demonstration Program
• Interstate System Construction Toll Pilot Program
• Interstate System Reconstruction and Rehabilitation Pilot Program (unmodified by new law)
Non-Title 23 projects need to undergo a similar examination as it relates to state or local programs that may exist.
Projects that have available (one or more) tolling options after this examination of the various laws then need to be screened against their ability to sustain stakeholder approval. Tolling options have a direct impact not only in project design and viability but also in stakeholder perceptions of the project.
The ability to sustain stakeholder support must be reassessed in light of likely financing schemes and toll rates. Figure 3 shows the process for assessing stakeholder support. A key to making an effective assessment is having an ongoing dialogue with stakeholders during the earliest stages of the project design process.

Figure 3. Will Stakeholders support the project?