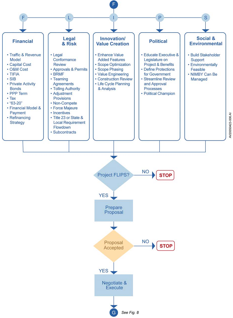
Once the project has been determined to be viable, all negotiations must be completed. They will likely be staged and will result in a signed Comprehensive Development Agreement (CDA) as well as a myriad of Construction Joint Venture (CJV), Operating Joint Venture (OJV) and other subcontracts needed for the Contractor/Developer-created Special-Purpose Vehicle (SPV).

Figure 7. Will the Project "FLIP"?
Typically, the CDA and other agreements will be conditioned upon their ability to satisfy certain parameters (such as obtaining all required permits and establishing acceptance by the project investors and lenders of the developed CDA and plan of finance). Once accepted, financial close occurs and, in the case of concession-structured projects, an initial concession payment (if any) may occur.
Figure 8 shows the process that must be followed to achieve financial close.

Figure 8. Can We Close It?