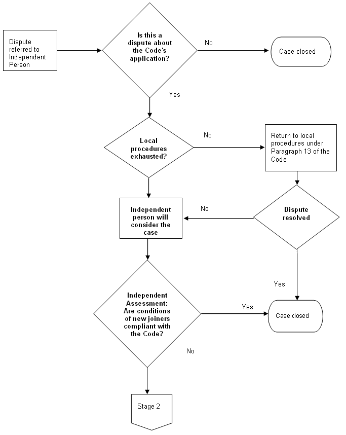
1. STAGE 1: REFERRAL TO INDEPENDENT PERSON AND EXECUTION OF INDEPENDENT ASSESSMENT (20 WORKING DAYS IN TOTAL FROM THE POINT WHEN ADR IS INVOKED)