4 This report focuses on the Agency's decision-making, to assess whether it has procured a value for money solution to congestion and poor journey time reliability on the M25. It had a number of key decisions to make including whether to:
• deal with congestion through road widening or hard shoulder running;
• use private finance or conventional procurement; and
• let the contract during the credit crisis.
We have considered both:
• the decisions which the Agency took based on the evidence it had available at the time it made those decisions (Appendix 1); and
• whether the Agency had the right information to make optimum use of taxpayer resources.
__________________________________________________________________________________________
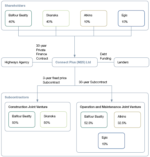
Figure 1 Organisations involved in the M25 contract

Source: National Audit Office analysis of Highways Agency data
__________________________________________________________________________________________
5 We used the following value for money criteria:
• Did the Agency consider all options and select a value for money solution in deciding to widen the road using a private finance contract? (Part One)
• Did the Agency manage the procurement of the widening deal effectively? (Part Two)
• Did the Agency give appropriate consideration to alternative solutions? (Part Three)
6 Our study methodology can be found in Appendix 2.