In 1992 the Lord Chancellor's Department took over responsibility for magistrates' courts from the Home Office

1.3  Since 1992 the Lord Chancellor has been accountable to Parliament for the operation of the magistrates' courts. Magistrates' courts are locally administered, however, and the service does not fall within the Lord Chancellor's direct jurisdiction. This position is very different from that of the Crown and county courts in England and Wales, which are directly administered by the Lord Chancellor's Department through the Court Service Agency. The Agency provides their staff and also their buildings and equipment.

1.4  Magistrates' Courts Committees are responsible for the effective administration of the magistrates' courts in their areas. They employ around 11,000 staff in total. Magistrates' Courts Committees receive grants from the Lord Chancellor's Department for 80 per cent of their expenditure. Local authorities act as paying agents for these sums and also directly fund the remaining 20 per cent of Committees' expenditure. In 2001-02 the Department's contribution amounted to £344 million.

1.5  Magistrates' Courts Committees are independent bodies answerable for their performance to the Lord Chancellor. They do not have an Accounting Officer. They have little formal accountability to local authorities. Each Magistrates' Courts Committee is supported by a Justices' Chief Executive who is responsible for the administration of the courts in the local area, in accordance with any directions given by the Committee. The Department's role is to issue guidance and encourage Magistrates' Courts Committees to adopt it.

1.6  The magistrates' courts have undergone a period of significant change over the past eight years and further major changes are expected in the coming years. Figure 5 below shows the main changes affecting magistrates' courts since 1994.

1.7  Since 1999 the Lord Chancellor has had reserve powers2 to require Magistrates' Courts Committees to take specified goods and services if, in his opinion, it is in the interests of the magistrates' courts service as a whole for them to do so. The reserve powers have not been required. The Department does not have the power, however, to dictate how Magistrates' Courts Committees should use the services provided.

4

 

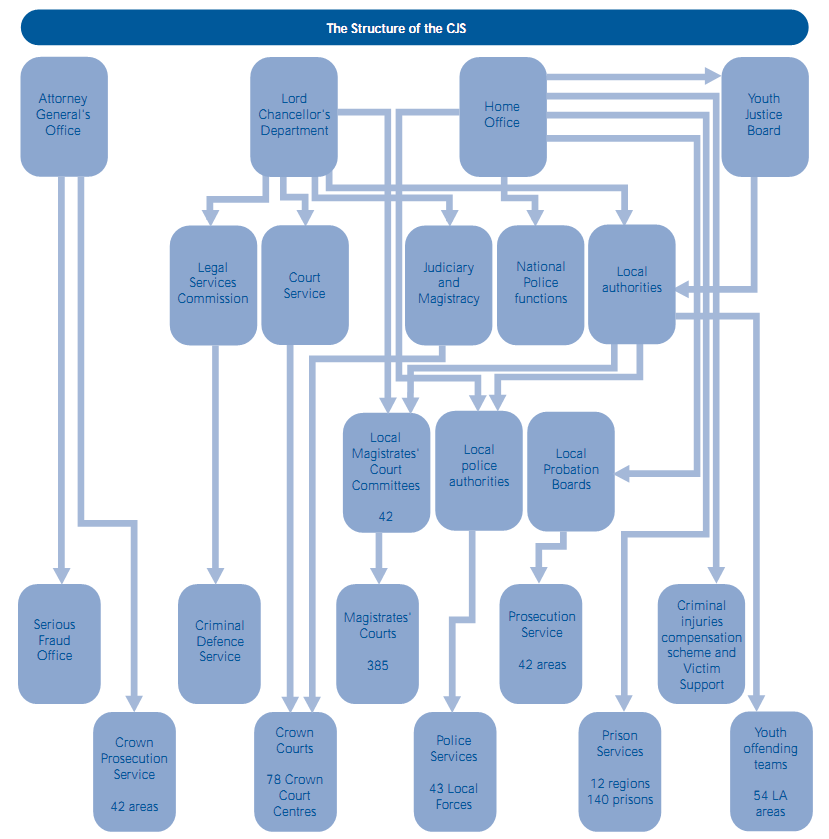
The place of magistrates' courts in the criminal justice system

 

 


Source: Lord Chancellor's Department




_______________________________________________________________________________________________________

2  The reserve powers are to issue regulations through statutory instruments under the Justices of the Peace Act 1999, as amended by the Access to Justice Act 1999.