Other issues affecting the cost of delivery

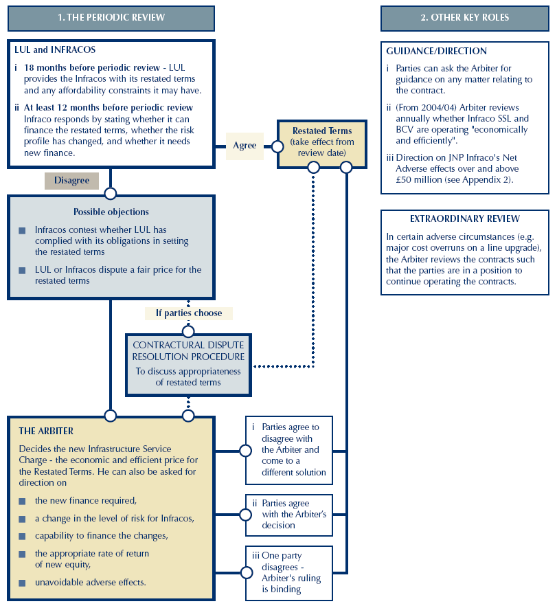
4.14  The grounds for the 7½ year funding breaks reflected what the market would accept. The Arbiter can, if asked, recalibrate pricing, and this gives some assurance that pricing cannot get too far out of line with that charged by an economic and efficient Infraco. Although there is guidance in the contracts, London Underground has said that the lack of definition of uneconomic and inefficient expenditure is deliberate and best left for the Arbiter to decide. We are concerned about the difficulty of benchmarking to what extent an Infraco has been 'economic and efficient' or has suffered any losses that it should bear. This issue will be considered further in our companion report, also published today.

4.15  LUL is at risk if, for example, the Infraco passes a Journey Time Capability upgrade test, which can be a paper test. The Infraco ostensibly earns a step increase for the capability upgrade but bedding down problems could emerge. We find that if these problems persist they may only be partly offset by abatements on payments for availability because of a short delay in arranging physical testing of the capability upgrade, but the impact on the Infraco could then be material.

16

 

The Arbiter: Roles and timing

 

 

 

 

Source: NAO, derived from PPP documentation