Appendix 2 The PPP Targets and performance regime

1  Introduction: When responsibility for the procurement of the PPP transferred to London Underground, the Department did not request a formal business case that scoped the work of the PPP in terms of investment. Instead, with focus on the objective of eliminating the investment backlog in a timely manner, London Underground sought assurance that the investment needs of its pre-existing long term investment plan could mainly be arrived at through specifying desired performance outcomes. To do this, among other measures, London Underground commissioned PA Consulting to create a dynamic simulation model with the aim of confirming, at a high level, the linkage between investment and desired outcomes. This informed London Underground's strategic thinking and assisted in developing the performance regime.

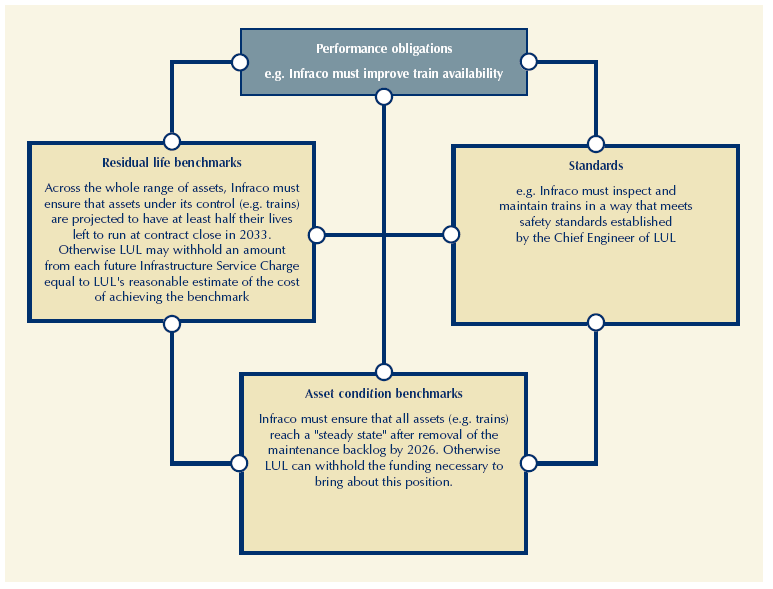
2  London Underground sought to incentivise the Infracos to bring about improvements to the Tube's infrastructure and, consequently, passenger service through a combination of contractual conditions: performance obligations, standards, asset condition benchmarks and residual life benchmarks (Figure 2.1). Under private ownership, the Infracos have the whole life ownership responsibility to maintain and upgrade the track, tunnels, signals, stations, lifts, escalators and trains under 30 year contracts to London Underground. After the contract period the upgraded assets will return to the public sector. The measures are further defined below:

Ambience An output measure covering the quality of the environment for passengers, including the cleanliness and general condition of trains and stations, and the provision of passenger information. Surveys are professionally undertaken by a 'Mystery Shopper' and scores are weighted by station and by line to obtain an Infraco average score. Each score is recorded at least once quarterly. Abatements are set at twice the bonus rate (three times if the score reaches the unacceptable level).

Asset Management regime calls, inter alia, for an annual plan setting out steps to achieve a comprehensive register of all assets, to bring the assets into an overall state of good condition and a Work Package Plan that forms part of the evidence of the adoption of efficient and economic whole life asset management.

Availability A measure of passengers' total additional journey time resulting from disruption caused by incidents attributable to the Infraco. It measures the reliability of the rolling stock, signalling, track and station based equipment assessed in terms of impact on passengers' 'Lost Customer Hours'. Tables calculate the impact according to time and place. Incidents are recorded daily and scores are determined as a three month moving average.

Capability A performance measure of the infrastructure's ability to support train services. It is based on average journey time per passenger, for a given time of day, and for a given line or part of a line and includes separate measures denoted as Journey Time Capability, Service Consistency and Service Control. In aggregate capability measures journey time in minutes from a passenger entering a station to exiting on reaching his final destination.

Fault rectification Measures to incentivise the speed and quality of fault fixing - for example, fixing faults with trains, lighting, pumps and drains. Faults must be fixed within standard clearance times. To illustrate, litter and spillages must be removed within one hour, while train rolling stock faults must be rectified within 15 days.

2.1

 

Chart illustrating the incentive regime

 

 

 

The table below, setting out promised capability upgrades, is taken from our companion report which also evaluates the likelihood of achieving the promised performance levels in the light of early case examples from the three PPP contracts after one year of private sector ownership.

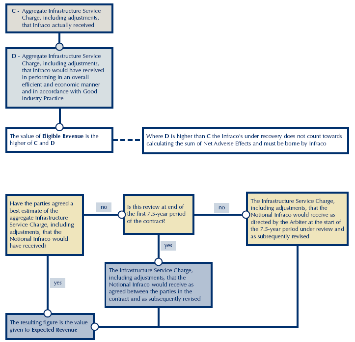
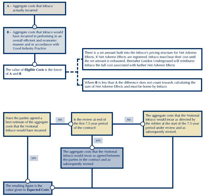
3  Provided that they act in an overall economic and efficient manner, the Infracos are entitled to limit their exposure to adverse changes in expected costs or expected revenues. The way this is done is by comparing actual expenditure or revenue with the expenditure or revenue that a notional economic and efficient infraco would have spent or received in similar circumstances. Figure 2.3 (a to c) overleaf sets out the contract provisions that govern this relief. Either party may appeal to the Arbiter in the case of disagreement.

2.2

 

Infraco capability Promises

 

 

The private infracos have promised to deliver capability improvements across the Tube network, with most enhancements - partial and full upgrades - scheduled to be completed between 2007 and 2015.

 

 

 

 

NOTE

* The coloured bars show the "latest implementation dates" by which extra capability is to be delivered on each line. The Infracos determine when they carry out the work programme.

 

2.3a

 

Process for calculating Eligible and Expected Costs

 

 

 

 

NOTE

There is a separate Notional Infraco for each actual Infraco to reflect different funding and sub-contracting arrangements. The Notional Infraco acts in an economic and efficient manner and in accordance with good industry practice.

 

2.3b

 

Process for calculating Eligible and Expected Revenue

 

 

 

2.3c

 

Process for calculating the amount of Net Adverse Effect

 

 

 

Amount set at zero indicating that there has been no Net Adverse Effect

Amount counts as a Net Adverse Effect. If the amount exceeds the maximum set in the contract for Net Adverse Effects, London Underground reimburses Infraco the difference