
1 The Prison Service, an executive agency of the Home Office, is responsible for holding those remanded or sentenced to custody by the courts in England and Wales (Figure 1 overleaf). Custodial services are provided in 137 prisons. The Prison Service became an Agency in 1993, and until recently it contracted out the management of custodial facilities under powers conferred on the Home Secretary by the Criminal Justice Act 1991. In March 2003, this function was transferred to the Commissioner for Correctional Services, a Permanent Secretary in the Home Office (Figure 2).
|
1 |
|
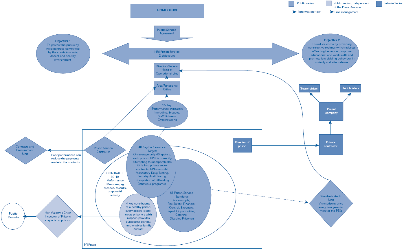
Reporting lines and information flows between the Prison Service and PFI prisons |
|
|
|
|
|
|
|
This figure shows the organisational structure as it was during our fieldwork in May - August 2002. The Prison Service and Home Office were re-organised in March 2003 - the new structure is shown in Figure 2. Source: National Audit Office |
|
2 |
|
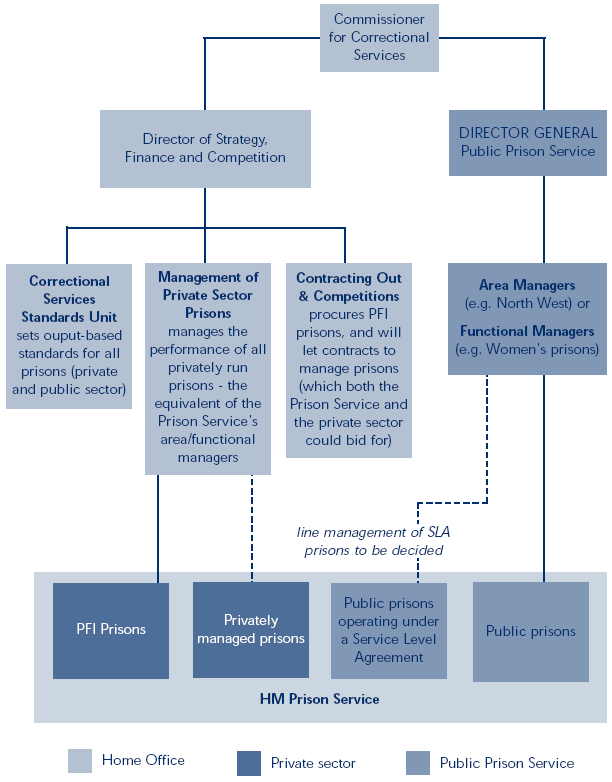
Correctional Services in England and Wales - the new organisational structure (as of March 2003) |
|
|
|
|
|
|
|
Source: National Audit Office |
|
3 |
|
PFI, Privately managed and Public SLA Prisons in England and Wales |
|
|
|
|
|
|
|
Source: Her Majesty's Prison Service |
2 Two prisons that were built and financed conventionally by the public sector are run by private companies under management-only contracts. Three other prisons, two of which had previously been operated by the private sector, are now run by local management teams following successful in-house bids. Since 1995, the Prison Service has signed nine Private Finance Initiative (PFI) contracts for new prisons. Of these, two are being built and seven are operational. Figure 3 shows the prisons built and operated under PFI contracts and those built by the Prison Service but now managed by private contractors or in-house teams under Service Level Agreements (SLAs)1. The seven operational PFI prisons account for about five per cent of the estate and hold 5,000 prisoners, around 7 per cent of the total prison population (Figure 4).
|
4 |
|
Prison population by sector |
|
|
|
|
|
|
|
Source: Her Majesty's Prison Service |
3 PFI prisons are often put forward as examples of how the PFI can be used successfully to provide all the key elements of a public service. However, the success of in-house management teams in bidding against private sector teams for the operation of prisons has been seen as an example of how performance has improved to the point that the Prison Service can now compete successfully on operating costs.
4 There is little available information on how the operational performance of PFI prisons compares with other prisons or whether the use of the PFI has brought wider benefits to the Prison Service. We therefore examined the performance of PFI prisons against their contractual requirements and against a range of comparable prisons run by the Prison Service. We also considered the impact that the PFI has had on the Prison Service generally.
__________________________________________________________________________________________________
1 An agreement between the Prison Service and an individual public sector prison, stating the number of prisoners the prison will hold, and specifying the standard of performance expected in return for a fixed budget.