A small majority of authorities have the right to remove contractors' staff

3.24  58 per cent of authorities have the right to remove any of the contractors' staff from the project. Contractors generally do not have rights to insist on changes to authority staff. Authorities should, however, take note of contractors' views on the impact authority staff are having on the relationship, and be prepared to offer further training or, in extreme cases, remove them from the project if this will contribute to a more positive attitude to the relationship. Such an approach is more likely where authorities and contractors have an open and honest relationship.

31

 

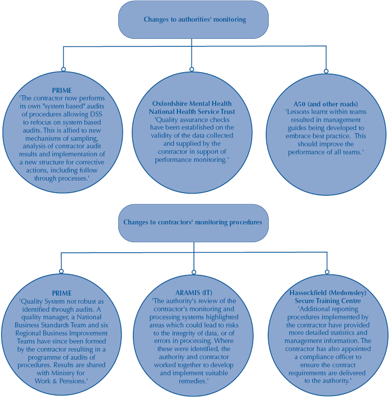
Examples of changes to monitoring procedures

 

 

 

 

Source: National Audit Office survey of authorities