[APPENDICES]
>
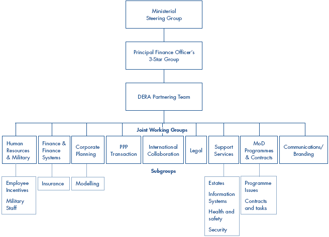
APPENDIX THREE Restructuring of DERA: project management arrangements
APPENDIX THREE Restructuring of DERA: project management arrangements