Formal risk management arrangements continued after the contract was signed, though they were not fully effective

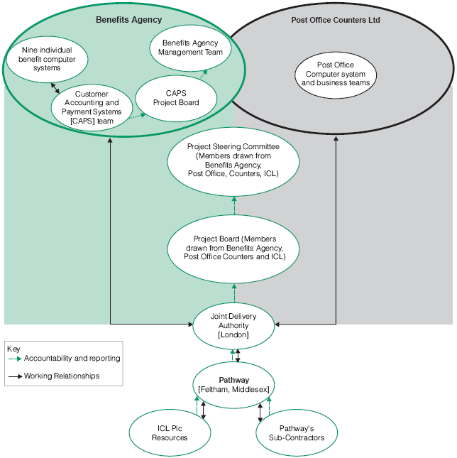
3.48  When the contract was awarded to Pathway in May 1996, the Department and Post Office Counters Ltd established a joint Delivery Authority to manage the development, system acceptance and roll out phases. Like its predecessor, the Authority was staffed and funded jointly by Department and Post Office Counters Ltd. This body effectively stood between Pathway and the intended users of the system in the Department of Social Security and Post Office Counters Ltd. The new Project Steering Committee included the Chief Executive of ICL and Managing Director of Pathway, as well as the Chief Executive of the Benefits Agency and the Managing Director of Post Office Counters Ltd. Similarly, below the Steering Committee the new Board included the Managing Director and Programme Director of Pathway. Progress against the project plan was regularly reported to the Steering Committee and Board. Figure 17 shows the organisation adopted for the project in this period.

 

Figure 17

 

The organisation adopted for the Benefits Payment Card Project

This was the organisation between the signature of the deal in May 1996 and the transfer of responsibility for dealing with Pathway from the joint Delivery Authority to Post Office Counters Ltd in April 1998. There was no overall programme management body overseeing progress in the Agency, Pathway and Post Office Counters.

Note: The organisation during the earlier procurement stage was similar, but without the inclusion of ICL Pathway.

Source: National Audit Office

3.49  The Delivery Authority established a new risk register incorporating risks from the pre-award project register (paragraph 2.3), those outstanding on the procurement team's risk register for Pathway's solution (paragraph 3.24), and others arising from further review. Most risks were managed within the Delivery Authority and were described in regular highlight reports made to the new Project Director and his team. Key risks and issues were reported to the Board and the Steering Committee.

Figure 18

 

A summary of the risk registers produced a different stages of the project

Source: National Audit Office

3.50  Our examination of the Delivery Authority's risk register revealed that not all on-going risks were captured from the procurement phase. For the majority of identified risks the register did not show the countermeasures or mitigating action taken. We noted also that assessments of the probability of risks occurring were not consistently applied, in that there were inconsistencies in the numerical systems used.

3.51  None of the project documentation we saw provided evidence of the use of project planning tools to identify the potential impact of delay. Project plans maintained by Pathway and by the Delivery Authority appeared to lack "earliest" and "latest" estimates of duration for each major activity, using instead only single point estimates. We found no evidence of the use of sensitivity analysis in detailed project plans; this resulted in repeated instances of "unforeseen" project slippage. Such estimates are a fundamental cornerstone to all project planning, and delivery measurement.