Difficulties at the New Millennium Experience Company had affected the Competition

1.13  Our previous reports on the New Millennium Experience Company noted problems of poor records of assets and liabilities at the Company. The Competition team had raised serious concerns with the New Millennium Experience Company of the likely impact of the lack of information on the sale process, and, in fact, the problems did prove to adversely affect the process for the sale of the Dome. In particular, it was not until October 2000, a month after the withdrawal of the Dome Europe bid, that the Company was able to find the resources to review its 1,350 plus contracts with suppliers to ensure that they were all logged and closed in the most beneficial way for the Company, and to reduce outstanding contractual liabilities in preparation for liquidation.

1.14  Deficiencies in such important records were a serious matter for Dome Europe, because it planned to take over the exhibition as a going concern and needed a clear picture of the business risks. This became more significant over time as it indicated that it wished to retain more of the existing exhibition than previously planned. It was established early in the process that the New Millennium Experience Company could not warrant the accuracy or completeness of its own records, and so Dome Europe committed its own resources to filling the gaps in information. In September 2000 the New Millennium Experience Company declared that it was unwilling to be contractually committed to the asset registers that Dome Europe had assembled, because it had no resource available to check them, although it offered to make a check for high value items, which was not taken up. Dome Europe cited this as a key reason for their withdrawal, though the New Millennium Experience Company contested its significance. The real disagreement appears to be over the reasons for the uncertainties and what should have been done to overcome them in the time available.

1.15  Besides having an unclear picture of the New Millennium Experience Company's business, Dome Europe expressed increasing concern about the commercial information that it was receiving. The Dome Competition proceeded in parallel with the operation of the Dome exhibition throughout 2000. During this time it became increasingly clear that the project would not be as great a commercial success as had been expected. Matters came to a head by early September when Dome Europe expressed concern over low visitor numbers and the New Millennium Experience Company's discounting of admission prices, causing Dome Europe to reconsider its own business plan, and to lower its own estimates of paying visitors from 3.5 million a year to less than 3 million.

7

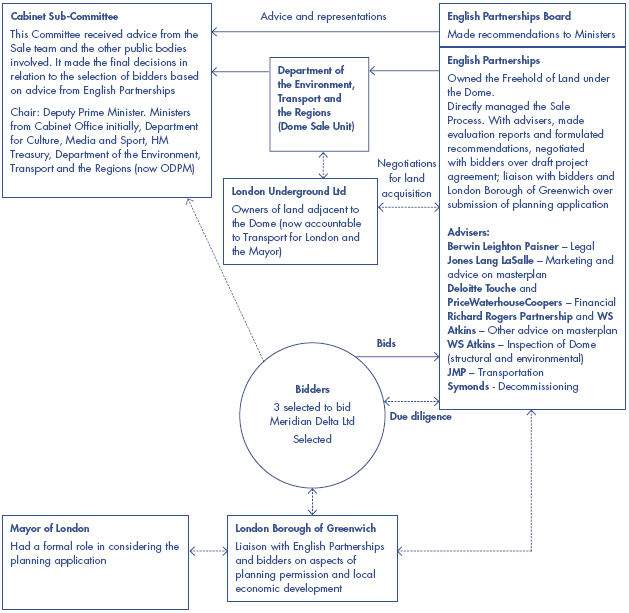
The decision making process in the first competition

The decision making process in the first sale competition was complex.

Source: National Audit Office

NOTES

Solid Lines = Lines of Responsibility

Broken Lines = Discussions


8

Simplified decision making for the new Dome sale process

English Partnerships took over the site in July 2001.

Source: National Audit Office

NOTES

Solid Lines = Lines of Responsibility

Broken Lines = Discussions

1.16  Dome Europe's proposal was dependent on re-opening the Dome to the public in February 2001, and required an exchange of contracts by September 2000 at the latest in order to undertake the necessary preparatory work. Dome Europe decided in September that the continuing major uncertainties were too great and withdrew. In the second Dome sale process, these issues did not arise because by then the New Millennium Experience Company had relinquished the Dome to English Partnerships and was being wound up.