The prequalification of bidders

11  The Department's evaluation methodology is risk focused to help ensure the selection of the bids that are likely to deliver contract commitments in practice. The franchise award is made following a two stage assessment: a pre-qualification process that filters out applicants on the basis of an Accreditation Questionnaire (AQ); and, for those who prequalify, an Invitation to Tender (ITT). The AQ provides assurance that an applicant has the basic ability to deliver a passenger rail service. Scoring predominantly assesses the applicant's record of running a passenger rail or similar service.16

12  For the South Western Franchise procurement, which was the first that the Department was fully responsible for, 70 per cent of the marks available were based on experience and past performance, 15 per cent on business and quality management and 15 per cent on the approach to bidding and mobilisation of the franchise.17 The weightings were reviewed and changed slightly on the subsequent four franchise procurements but the 70 per cent for experience and past performance was maintained. Five per cent of marks were for the approach to bidding and 25 per cent for the approach towards mobilising and running the franchise.

19

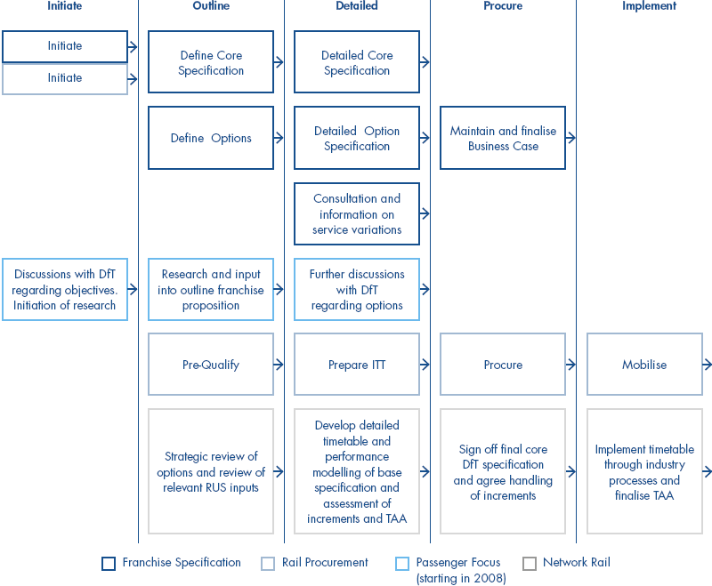
The Department's procurement process gateways

Source: Department for Transport as revised by the National Audit Office

NOTE

RUS stands for Route Utilisation Strategy. TAA stands for Track Access Agreement.

 




___________________________________________________________________________________________

16   This assessment is based not only on the response given by the applicant but also incorporates performance data that the Department holds in respect of punctuality and reliability and National Passenger Survey (NPS) results.

17  There were also simple pass/fail criteria for the applicant's structure, governance and financial history and for the applicant's approach to its safety, health and safety and environmental policies.