By the end of March 2003 the Department for Transport (the Department) had concluded three 30 year Public Private Partnerships (PPPs) for the maintenance and renewal of London Underground trains, stations, track and signalling. This followed a five year procurement process costing some £455 million. The PPPs provide for spending of an estimated £15.7 billion over 30 years at present values, of which £9.7 billion is in the first 7½ years. Two of the three PPPs are with the Metronet consortium. The third is with the Tube Lines consortium.
The PPPs split the Underground business in a new, complex way. London Underground retains responsibility for operations and safety while three private sector infrastructure companies (Infracos) maintain and renew the infrastructure over 30 years. London Underground pays the Infracos largely on the basis of their delivery of specified outputs, such as asset availability, rather than on the cost of the work. There is a built-in periodic review mechanism, untried in any other PPP arrangement, which enables the parties to respecify requirements within the PPP scope and reprice the deals at least every 7½ years.
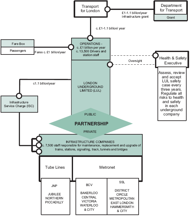
In July 2003, ownership of London Underground was transferred from central government to Transport for London (TfL), which reports to the Mayor of London. As provider of grant of some £1 billion a year the Department nevertheless retains an interest in the effectiveness of the PPP. Figure 1 shows the responsibilities of the key parties to the PPPs, and the funding flows between them.
The Government saw the PPP as the best way of ensuring stability of funding for the maintenance and renewal of the Tube, continued public sector management of operations, and the benefits of private sector management of a major infrastructure program. Achieving these goals through three output based PPP contracts resulted in a complex structure with multiple management interfaces. An alternative option, of public sector management of maintenance and renewal financed by bonds raised by TfL, was ruled out on policy grounds. This would have allowed a simpler structure.
To deal with concerns of potential lenders, particularly the continued disagreement between TfL and the Government about the PPPs, the Government agreed that lenders of £3.8 billion (the "senior debt") would receive 95% of their investment back in the event of termination of the PPP. Despite this protection, the senior debt will cost approximately £450 million more than repaying government loans for the same amount. This extra cost reflects the judgement of the financiers that the borrowing structure carried higher risks than government debt, leading to higher interest charges.
Shareholders put in some £725 million and, if the Infracos meet their performance targets, stand to earn 18 to 20% returns, a premium of about 15% above the risk free rate of return of 4.5% at the time the deals closed. The cost overruns that the Infracos have to bear are limited provided they act economically and efficiently (a concept as yet untested). In the case of Metronet the limit in each 7½ year period is £50 million. Tube Lines has to bear a £200 million limit in the first period and £50 million thereafter. These limits exclude the risk of cost overruns in repairing certain assets of unknown condition, such as tunnel walls.
Figure 1: Responsibilities and funding flows under the PPPs

Source: C&AG's Report, London Underground PPP: Were they good deals? (Figure 1) (HC 645, Session 2003-04)
The early refinancing of debt by Tube Lines, completed in May 2004, provided it with a further return. The public sector stands to receive £59 million (70%) of the gain over time. Tube Lines has obtained an extra £25 million over and above the returns it makes for maintaining, renewing and upgrading the infrastructure.
On the basis of two Reports by the Comptroller and Auditor General1 the Committee took evidence from the Department and London Underground on 24 June 2004. We examined the rationale for the PPPs; the contract price and other costs; and the contract management arrangements.
_______________________________________________________________________________________________________________________________________
1 C&AG's Reports, London Underground: are the Public Private Partnerships likely to work successfully? (HC 644, Session 2003-04), and London Underground PPP: were they good deals? (HC 645, Session 2003-04)