APPENDIX FOUR THE PROCESS OF DELIVERING A WASTE PFI PROJECT

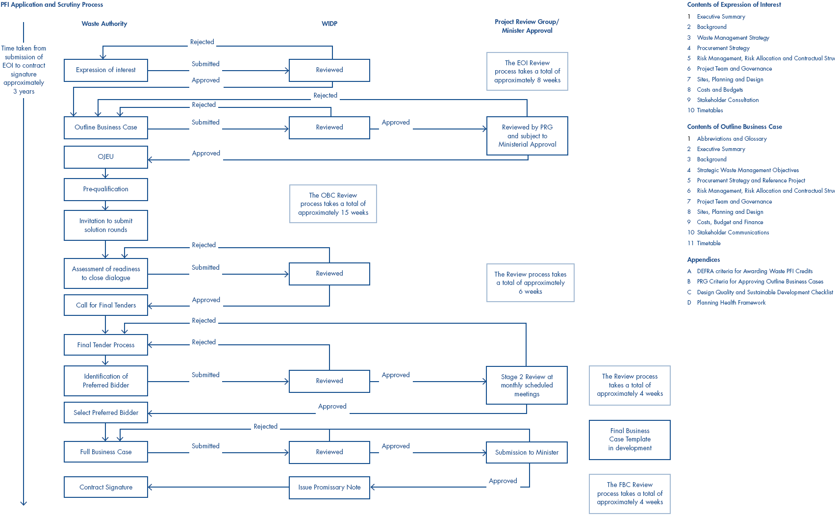
In order to qualify for central government support via PFI credits, projects must be formally approved by both the Department and the Project Review Group (PRG), which is a cross-Departmental committee chaired by the Treasury.

Projects first submit an Expression of Interest (EOI) to the Department. This is evaluated against the PFI Credit Criteria. Following this, authorities must submit an Outline Business Case (OBC). First the Department reviews the OBC and if satisfied seeks ministerial approval for the project. Once that approval is received, the project then moves on to the Project Review Group (PRG) stage.

Following approval by PRG, projects enter procurement. Projects are now typically following EU Competitive Dialogue procedures. At the stage where the authority is ready to enter into a contract with its preferred bidder, a Final Business Case (FBC) is submitted to the Department. The FBC summarises any changes since the OBC and provides assurance that the project still represents value for money. If approved, the project proceeds to contract award.

Following signature, projects typically enter an initial service phase. If an integrated service contract is in place, some services such as kerbside collection of recyclables may commence within a few weeks of signature. The main contractor will also oversee the construction and subsequently operation of any capital infrastructure specified in the contract.

28

Key stages in the waste management PFI approvals, scrutiny and procurement process