Structure of the Bureau

1.4  The Bureau provides a One Stop Shop, from which individuals can, by sending in an application, request a Disclosure which details a person's criminal history, if any. The Bureau is a complex structure with the process of producing a Disclosure split between Capita and the Agency, with the involvement of Registered Bodies and local police forces.

2

 

Timetable of events

 

 

 

1996

White Paper On the Record announces establishment of Criminal Records Bureau

 

 

1997

Police Act passed. Part V provided the regulatory framework for the Bureau

 

 

1998

Home Office announces creation of the Bureau

 

 

Early 1999

Implementation team formed in the UK Passport Agency to set up the Bureau

 

 

June 1999

Advertisement for Public Private Partnership placed in the Official Journal of the European Communities

 

 

February 2000

3 Bidders short listed to produce a Technical Design Study, with contribution towards costs of £100,000 reimbursed

 

 

June 2000

Best and final offers received against final contract requirements

 

 

August 2000

Contract awarded to Capita

 

 

February 2001

Home Office announce Disclosures will be free to volunteers

 

 

April 2001

Fees for all types of Disclosure set at £12

 

 

Spring 2001

Registered Bodies seminars and registration underway Service agreements signed with local police forces and the Police National Computer

 

 

Summer 2001

Go Live delayed from August 2001 to March 2002 Customers demand a Paper Forms Route and this is added Enhanced Model Office/Pilot testing added

 

 

November 2001

System tested

 

 

February 2002

Model Office and Pilot completed

 

 

March 2002

Live operations launched

 

 

May 2002

Backlogs develop

 

 

May - September 2002

Action by the Agency and Capita to improve business processes and reduce backlogs

 

 

August 2002

DfES requires people working in schools to be vetted by CRB before taking up posts

 

 

September 2002

Independent Review team appointed by the Home Secretary

 

 

November 2002

The Bureau was processing more applications than new ones received, but still a significant backlog of aged applications, with delays occurring in local police force checks

 

 

January 2003

Millionth Disclosure issued

 

 

February 2003

Independent Review Team Recommendations announced

 

 

June 2003

Revised service standards published in Business Plan 03/04 and fee increases announced. Service standards for turnaround time of applications being achieved and aged applications backlog eradicated. Two millionth Disclosure issued

 

 

September 2003

The Bureau was established as a separate Agency

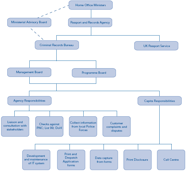
1.5  The Chief Executive of the Passport and Records Agency was, until 31st August 2003, accountable to the Home Secretary for the development, running, management, and performance of the Bureau. Three boards monitored the development and implementation of the Bureau (Figure 3): a Ministerial Advisory Board advised Ministers on the Bureau's plan and performance; a Programme Board managed the development and implementation of the Bureau, and was made up of senior managers of the Agency, Capita and the Association of Chief Police Officers; and a Management Board made up of senior managers from the Agency and non executive directors, was added in 2001 to focus on preparing for operations and on personnel and financial issues. Capita was a member of the Management Board (except for Agency internal matters). A Partnership Executive was also convened between the Agency and Capita, as an expression of the intention to work as a Partnership to develop the Bureau, although this was later discontinued. From September 2003, the Bureau has been established as a separate Agency under the Home Office, with a newly appointed Chief Executive.

 

3

 

Organisational Structure of the Criminal Records Bureau during development and implementation

 

 

 

 

 

 

 

NOTE

PNC = Police National Computer; List 99 & DoH List: Lists of individuals deemed unsuitable to work with children.

Source: National Audit Office analysis