Impact on timetable for full service delivery

4.4  The problems encountered by the Bureau have impacted adversely on the intended level of service for customers. At August 2002 less than 10 per cent of Enhanced Disclosures and 50 per cent of Standard Disclosures were issued within the Service Standard of three weeks and one week respectively. In June 2003, the Service Standards were revised to four weeks (Enhanced) and two weeks (Standard). By July 2003, 94 per cent of Enhanced and 93 per cent of Standard Disclosures were issued in this timescale (Figure 10).

4.5  The full range of Disclosures is not, however, available currently. The Bureau has delayed the issue of Basic Disclosures at least until the end of 2004, and hence the service being provided to the public is narrower than planned. The Home Office's Independent Review Team has recommended that all applications for Basic Disclosures should be routed through Registered Bodies to authenticate identity, and this recommendation is being considered by the Bureau as are the implications for the development of the IT system to accommodate any subsequent process changes.

 

7

 

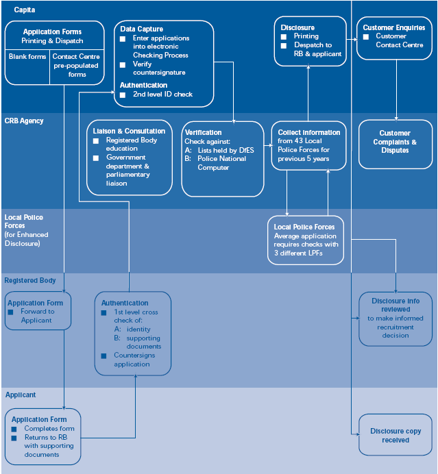
Making an application for a disclosure

 

 

 

 

 

Criminal Records Bureau Standard & Enhanced Disclosure service

 

 

 

RB

=

Registered Body

 

 

DfES

=

Department for Education and Skills

 

 

LPFs

=

Local Police Forces

 

 

ID

=

Identity

 

 

 

Source: Capita



8

 

Applications and Disclosures by month from March 2002 to June 2003

 

 

Work in progress reached its peak in October, when the Bureau had received a total of 842,218 applications, had issued 542,224 Disclosures and had 299,994 applications outstanding (including those back with customers to correct errors/provide missing information).

The current level of work in progress is about 70,000, less than two weeks' work.

 

 

 

Source: National Audit Office analysis of data supplied by the Criminal Records Bureau27

 


9

 

Problems experienced after going live

 

 

  Paper forms had high levels of completion errors which caused processing difficulties and delays due to reworking. Data entry screens were not designed for keying in of data from paper forms.

  Business processes and staff training were initially mismatched to the data entry function for paper and telephone routes.

  The Optical Character Recognition System used to scan applications into the system was initially only used for telephone applications, and had insufficient capacity to deal with the volume of paper applications received.

  There were limits on the number of users who could access the system at the same time.

  The Metropolitan Police found that its links with the Bureau were slow, as there were problems linking the two different systems used by the two organisations and the Bureau's system ran slowly when all the police forces were logged in.

  The design of the Information Technology system was in part dictated by the need to prevent access to some parts by non-civil service (i.e. Capita) staff. This resulted in slow processing of applications and made proper tracking of applications difficult, as non-civil servants answering phone queries could not access the whole system.

  All problems have now been fully or largely rectified.

 

 

Source: National Audit Office analysis

 

 

10

 

Performance against public service standards for issue of Disclosures

 

 

 

 

NOTE

The Service standard in 2002/03 was 90% in 3 weeks for Enhanced Disclosure and I week for Standard Disclosures.

In June 2003 the standards were changed to 4 weeks and 2 weeks respectively. At end July, 94% of Enhanced and 93% of Standard Disclosures were issued within the new Service Standards.

Source: Criminal Records Bureau Management Information

4.6  The Government intended to put in place checks on all social care and health care workers by 31 March 2003. In November 2002, however, the necessary secondary legislation was postponed. Such workers, many of whom work in domiciliary settings on a one to one basis with vulnerable elderly people, have not therefore been subject to a check by the Bureau. Given the continuing and sustained improvements in the service, checks on existing care home and domiciliary agency staff, began in October 2003. Checks on existing nurses agency staff will be undertaken from spring 2004.

4.7  The Government also intended to introduce the Protection of Vulnerable Adults (POVA) list in early 2003, but was not able to do so because of difficulties at the Bureau. Provisions for this list are contained in the Care Standards Act 2000, and will enable employers to check whether a prospective employee is considered unsuitable to work with vulnerable adults. The Bureau will undertake checks against the POVA list as part of a one stop service.




___________________________________________________________________________

27  All figures used in this report are from management information supplied by the Criminal Records Bureau which is considered to be at least 90% accurate.  Some areas remain unreliable however, such as the breakdown of applications by sector, requiring such data to be produced via post-room sampling.  None of this data has been audited.