A clear evaluation process was established

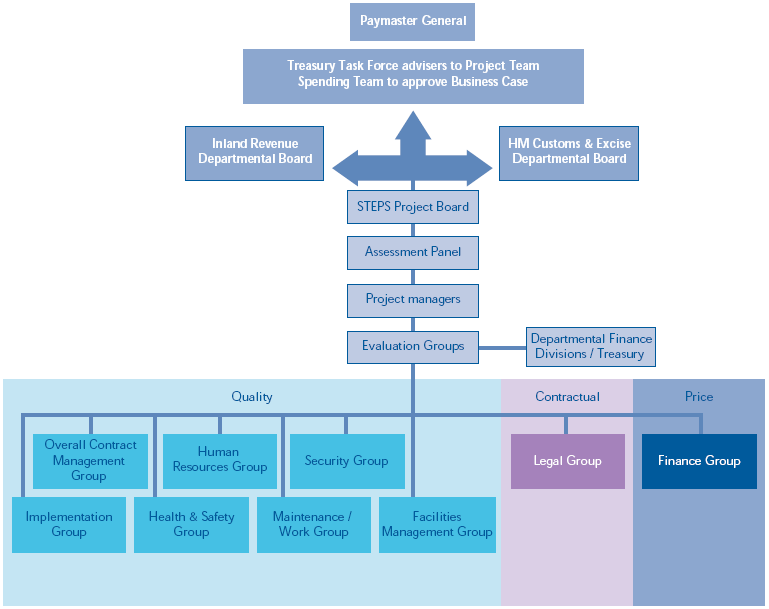
2.9 The Departments set out a clear organisational structure for bid evaluation (Figure 10). Seven Quality Review Groups were set up to evaluate the bids and assess whether the Departments' business requirements were met. A Legal Review Group assessed whether the bids complied with the Departments' mandatory requirements and advised on any variations proposed by the bidders. A Financial Review Group evaluated the value for money of the bid, the affordability and robustness of the proposed funding structure and the commitment of the financiers. The evaluation teams were kept separate, to avoid them influencing each other, and each group was given a set of criteria for evaluating the proposals. A project evaluation team then pulled all the findings together to form a final evaluation for each bidder.

10

 

Structure of evaluation teams and accountability framework

 

 

Source: National Audit Office