Appendix 1: The Inland Revenue's partnership with EDS

It is fundamental to the running of the contract that the Department and EDS act as partners. This Appendix describes how the partnership operates and the main groups within the Department responsible for running the contract, to help put the material in Parts Two, Three, and Four of the report into context.

1  Information systems and information technology are central to the running of the Inland Revenue and are critical to its success. In outsourcing these services, the Department did not simply wish to maintain the service provided by its Information Technology Office; it wished to improve and transform it. The Department, therefore, had to develop a way of working with EDS which focused not just on minimising risk but on producing an environment which would encourage both partners to support the extensive change programme required.

2  The Department considered that this could only be achieved if both parties -EDS and the Inland Revenue - agreed, adopted and maintained common objectives in relation to the work of the Department and their contribution to it. The creation of the partnership between Inland Revenue and EDS stems from, and is based on, this understanding. Important aspects of the partnership include a framework of joint consultative and executive committees, co-location of working groups, and a common approach to business. Inland Revenue senior management have a vision of the relationship and actions that are required to ensure that the partnership delivers the best outcomes for the Department. The success of the partnership owes as much to this vision as to the formal structures.

3  The partnership framework has a defined structure, illustrated in Figure 14, to ensure that issues are dealt with at the most appropriate level.

 

 

Figure 14

Inland Revenue/EDS partnership structure

Figure 14 shows how the partnership is managed at several levels.



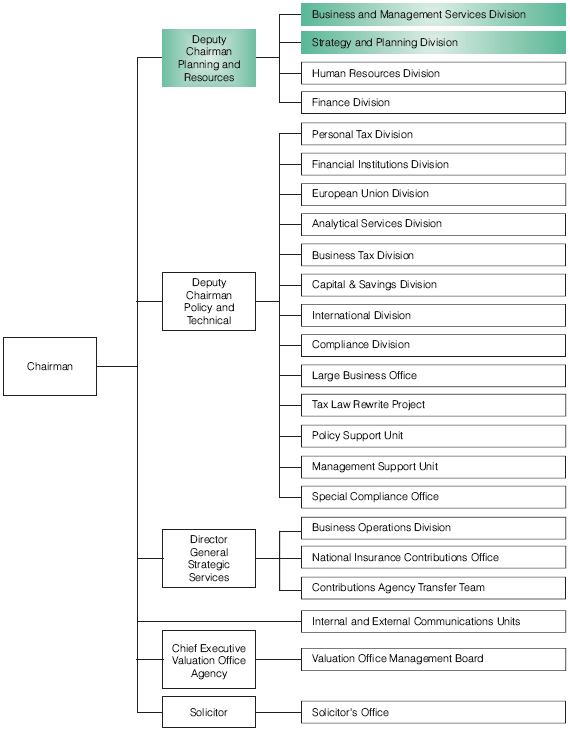
4  Direct responsibility and accountability for the management of the contract and the development of the partnership rests with the Head of the Department's Business and Management Services Division and a number of units within the Division. The Division supplies a range of specialist support services to the Department including project management, work measurement, operational research and management consultancy. Management of the partnership with EDS is one of these support services. The position of the Division in the structure of the Department is shown in Figure 15.

 

 

Figure 15

Inland Revenue organisation chart

Units responsible for the management of the contract and the Department's information systems and information technology strategy are situated in the Planning and Resources Directorate

 

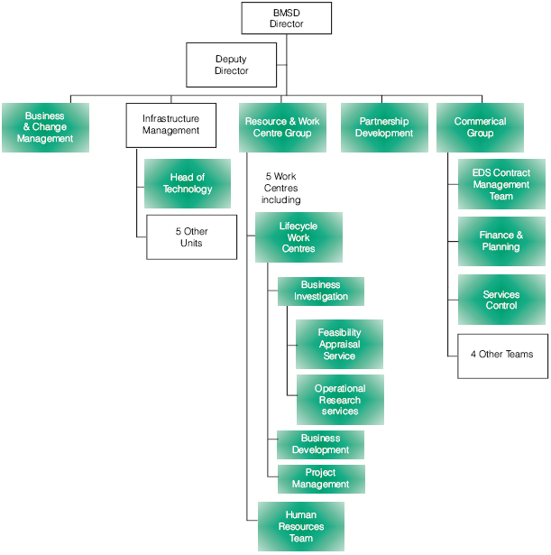
5  The Department's Business and Management Services Division contains a number of units which are involved in the running of the partnership (see Figure 16).

 

 

Figure 16

Simplified structure of Business and Management Services Division

Figure 16 shows how the units discussed in the report (indicated in shaded boxes) fit into the structure of the Business and Management Services Division.

6  The most important units in the partnership include:

  The Business and Change Management Group, which is responsible for ensuring that the systems specified and delivered support fully the operational needs of the Inland Revenue's ten Regional Executive Offices and local office network, Accounts Offices, and Enforcement Office. The Group's business managers provide support and a point of contact for units responsible for particular taxes and business activities which require national systems.

  The Infrastructure Management Group, including the Information Technology Technical Consultancy, which ensures that the solutions proposed by EDS fully support the Department's business, are consistent with the information systems and information technology strategy, represent good value for money and minimise the risk of "lock in" to EDS. It also provides technical advice on the development of the Department's information systems and information technology strategy.

  The Resource and Work Centre Group, which provides a range of services and support to the Division, and to the Department as a whole. The key units which are involved in commissioning new work include:

  Project Management, which, as its name implies, provides a range of project management services.

  Business Investigation, including the Feasibility Appraisal Service and operational research specialists, which assesses and evaluates new work proposals.

  Business Development, which designs and develops business systems.

  The Commercial Group, which has overall responsibility for the management of the contract and the relationship with EDS. The key units which are involved in commissioning new work are:

  The Contract Management Team, which is responsible for operational contract management, including ordering resources, approval of capital expenditure proposed by EDS, and performance monitoring.

  The Services Control Team, which manages the funds for running the Department's information technology systems, provides advice on the development of Service Level Agreements with EDS, and manages and monitors EDS performance against them.

  The Partnership Development Group, which oversees the development and maintenance of a comprehensive joint partnership programme.

7  The development of information systems and information technology strategy is the responsibility of a different Division within the Department. The Strategy and Planning Division, which reports to the Deputy Chairman, Planning and Resources (see Figure 15),  Supports the Departmental Management Committee in planning the delivery of the strategy and goals set by the Board and Ministers. It has oversight of project budgets and is responsible for defining the arrangements for sponsoring projects. It has joint responsibility with EDS and the Department's Business and Management Services Division for the development of an information technology strategy consistent with the Department's information systems strategy and for securing compliance with the approved strategy.