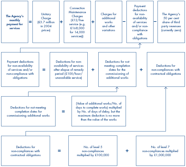
APPENDIX THREE The payment and performance regimes

Source: National Audit Office

 

The non-compliance regime

Source: National Audit Office

 

Source: National Audit Office

NOTE

1  The contractor's accumulation of service credits over various set periods of time can trigger the Agency's right to initiate termination of the contract for contractor default.