Part 217-Special Contracting Methods
>
PGI 217-Special Contracting Methods
>
PGI 217.75-ACQUISITION OF REPLENISHMENT PARTS
>
PGI 217.7506-SPARE PARTS BREAKOUT PROGRAM
>
[EXHIBITS]
>
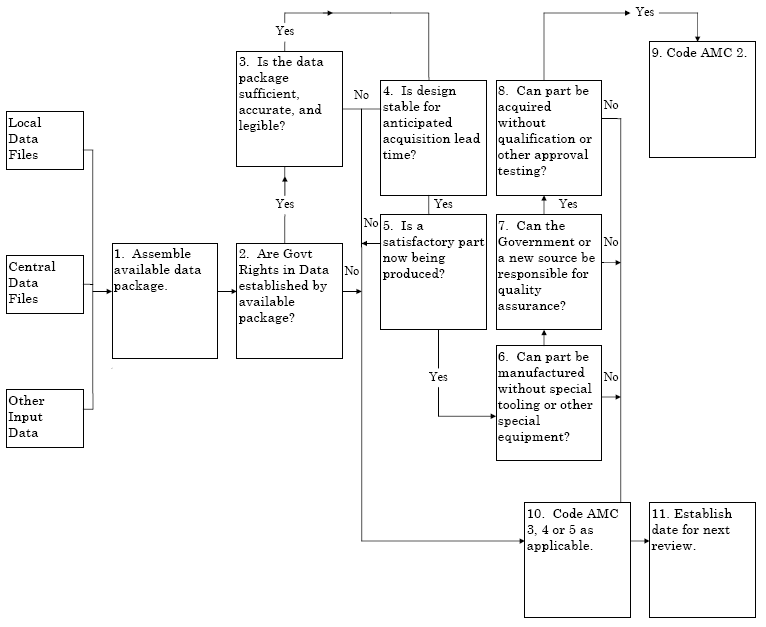
EXHIBIT III-LIMITED SCREENING DECISION PROCESS SUMMARY FLOW CHART
EXHIBIT III-LIMITED SCREENING DECISION PROCESS SUMMARY FLOW CHART