At the outset, it is important to note that RA 7160 or the Local Government Code of the Philippines vests local autonomy upon the LGUs to enable them to attain fullest development as self-reliant communities. The Code provides the scope of authority of LGUs as regards development planning and disposition of resources, revenue generation, basic services and facilities for which it is responsible, and a corporate governance system. These comprise the elements of the enabling environment for local PPP project implementation.
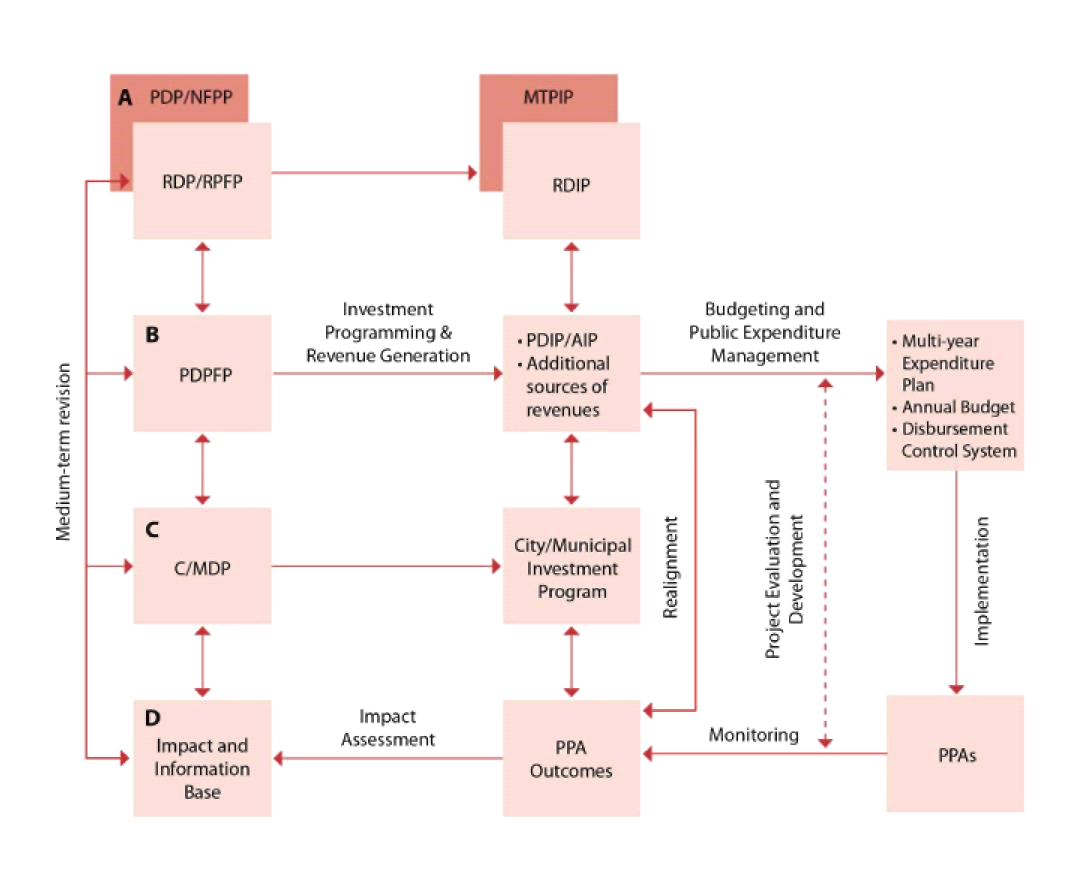
Development planning and investment programming follows a dynamic and iterative process whereby the national, regional and local levels of governance adhere to support and reaffirm each other's priority development thrusts and objectives. At the planning stage, the national government provides guidance and directions for the preparation of sectoral and lower level plans in terms of policies and macroeconomic targets taking into account prevailing development issues and concerns affecting national, regional and local conditions. From these national planning guidelines, regional and local level development plans and investment programs are then prepared with consideration of the local development needs and service delivery gaps. In turn, these documents serve as bases for the preparation of sectoral plans and investment programs which become components of the national medium-term development plan and investment program.
Development plans at all levels contain, among others, programs, projects and activities (PPAs) to respond to development needs and gaps. On the other hand, investment programs outline a set of prioritized PPAs, their specific timeframes of implementation and their budget requirements. Suitable fund sourcing alternatives and resource mobilization strategies are likewise proposed to ensure that these identified and prioritized PPAs are implemented.
In the foregoing context, PPP permeates through the whole plan formulation and investment programming process - as a development policy and strategy to achieve development objectives at all levels, and as a mechanism of prioritizing the implementation of priority PPAs. More specifically, PPP enables the achievement and management of sustainable local development, as reflected in Figure 1-1.
Figure 1-1: Development Planning and Expenditure Management System

• Provides a venue and policy direction in engaging private sector participation in the whole development process
• Identifies priority sectors and areas of investment where private sector could come in
• Provides incentives for private sector investments in priority sectors
• Engages the private sector as lead or partner of the government in implementing development projects
• Provides a venue in engaging private sector participation in local development planning process
• Identifies areas of investments where private sector could come in
• Designates location of development activities where private sector could operate
• Provides local incentives for private sector investments
• Engages the private sector as lead or partner of the government in implementing local development projects
• Provides a venue in engaging private sector participation in local development planning process
• Identifies areas of investments where private sector could come in
• Designates location of development activities where private sector could operate
• Provides local incentives for private sector investments
• Engages the private sector as lead or partner of the government in implementing local development projects
• Generates funds and mobilizes resources to implement local development projects
• Validates performance of development projects from local to national levels in achieving their development directions and how local development projects contribute to the attainment of national development goals
• Ensures the achievements of intended development outcomes and impacts at various levels
• Provides venue for dialogues to improve performance of both government and private sector
• Provides critical inputs to plan formulation and investment programming