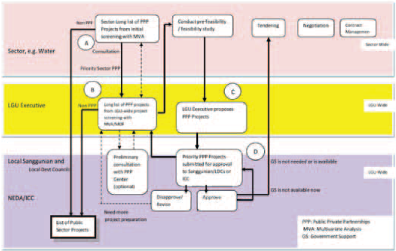
The project development phase is part of the medium and long term development planning undertaken by the LGUs as discussed in section 2.1 and as illustrated in Figure 1-1 in volume 1 of this manual. This phase commences as soon as development targets and programs have been identified by the LGU based on the goals and strategies of its development plan approved by the local development council. During this phase, an LGU is expected to identify priority projects that will be programmed for implementation during the three-year administration of the local chief executive and subsequently select the projects appropriate for PPP implementation. Section 2.1 of this volume recommends the use of multivariate analysis for prioritizing projects and selecting those that are most appropriate for PPP implementation.
The LGU then undertakes an in-depth due-diligence analysis of these projects for the following reasons:
1. The LGU must be assured that the proposed project is technically, economically and financially viable and has no major risks or negative social and environmental impacts. Most LGU projects are multi-user projects (e.g., water supply projects), hence, the project revenues, costs and the cash flow available for debt service (CADS) are interrelated metrics that are difficult to forecast and are subject to business cycle risks;
2. The LGU must be cognizant of all the possible risks and how best to allocate and mitigate these. The scope and content of any financial support from the LGU must be clearly defined for such projects, all possible options analyzed and the impact on local budget ascertained; and
3. The LGU must be assured that the bid documentation components will lead to a successful and competitive PPP tender.
Hence, a project preparation report must be accomplished as part of the process of project selection taking the strategic infrastructure requirements of the local community into account. The report consists of a feasibility assessment, appropriate contractual arrangement and security package. The report will form part of the project outline business case (OBC), which is submitted for approval to the local sanggunian, the local development council or the NEDA Board's Investment Coordination Committee before a candidate PPP project is tendered.
Chapter 2 of this volume defines what a complete project proposal is and will walk the reader through its preparation, highlighting key concepts and analytical tools that an LGU should understand. Chapter 2 is supplemented by Technical Notes 1 which gives relevant detailed guidelines on the requisite compliance with environment, gender analysis and social analysis, including indigenous people, land acquisition and social acceptability and by Technical Notes 2, which provides a guide for the LGU in appraising projects proposed for PPP implementation.
Figure 2-2: Overview Flowchart of PPP Process
