Government needs to improve its contract management data

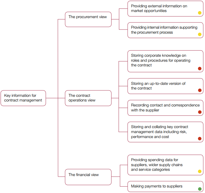
3.5  Basic record keeping and data analytics are essential to contract management. Yet departments lack integrated systems to manage their contracts. We typically find contract management information is spread across disparate systems such as electronic filing, email and sometimes even paper-based systems. Government needs information systems that combine the needs of finance (paying contractors), procurement (planning for and conducting bidding) and contract management (understanding performance, costs, the commercial position and the agreed contract). In particular, government needs systems that help it with 3 challenges:

•  Ensuring they have an up-to-date agreed contract

This should include all changes and communications with the contractor. It should also include contract management plans, manuals and guides so that people new to the contract can readily understand it.

•  Aggregation of information

Senior management need to be able to scrutinise and challenge costs and performance on contracts across their portfolio, before issues arise.

•  Comparability across contracts

Contract management would be significantly enhanced if information was maintained in a common format to allow the use of data analytics and milestone alerts at a portfolio level. This would allow cost benchmarking and costing of commercial terms and conditions.

3.6  Government is slowly moving towards using digital information to manage its contracts (Figure 10 overleaf). The centre has a number of ongoing initiatives:

•  The Crown Commercial Service (CCS) is developing a common data standard.

•  Financial information on spending is generally available through the online spending analysis tool. The quality of this information is improving over time.

•  The CCS intends to improve central procurement information through a new version of its Contract Finder website, which it plans to launch by October 2014.38 The current version includes some data on central government's largest contracts at the point they are signed, as well as forthcoming competitions.

•  The CCS has made less progress in capturing operational information such as performance data, contractual changes and correspondence with contractors. It has an ambition to create a system for managing the spending under its control. However, its aim to do this by December 2014 is ambitious and we have yet to see developed plans.

 

Figure 10

Progress towards an integrated system of information for contract management

  System integrated into normal business

  Work under way to strengthen this across much of government

  Some departments are experimenting with this

Source: National Audit Office

3.7  Departments are beginning to improve their aggregation of data. For example, the Ministry of Justice is introducing balanced scorecards for contracts. The Department of Health will require senior responsible owners to indicate contract performance in a way that can be captured and reviewed centrally then reported to senior managers. The Driver and Vehicle Licensing Agency already aggregates risks from its top 10 contracts into a commercial service risk register.

3.8  Some departments are also procuring their own information systems. The Ministry of Defence is commissioning a new business information system, intended to bring together financial and operational information. The Ministry of Justice intends to procure a new system, but is waiting for advice from the Cabinet Office. However, other departments are only now improving basic information. The Department of Health has recently consolidated locally held contract registers, often in the form of simple spreadsheets, into a single, centralised corporate contracts register.




__________________________________________
________________________________________________________________

38  Contract Finder, www.gov.uk/contracts-finder