Oversight and governance of the Magnox procurement

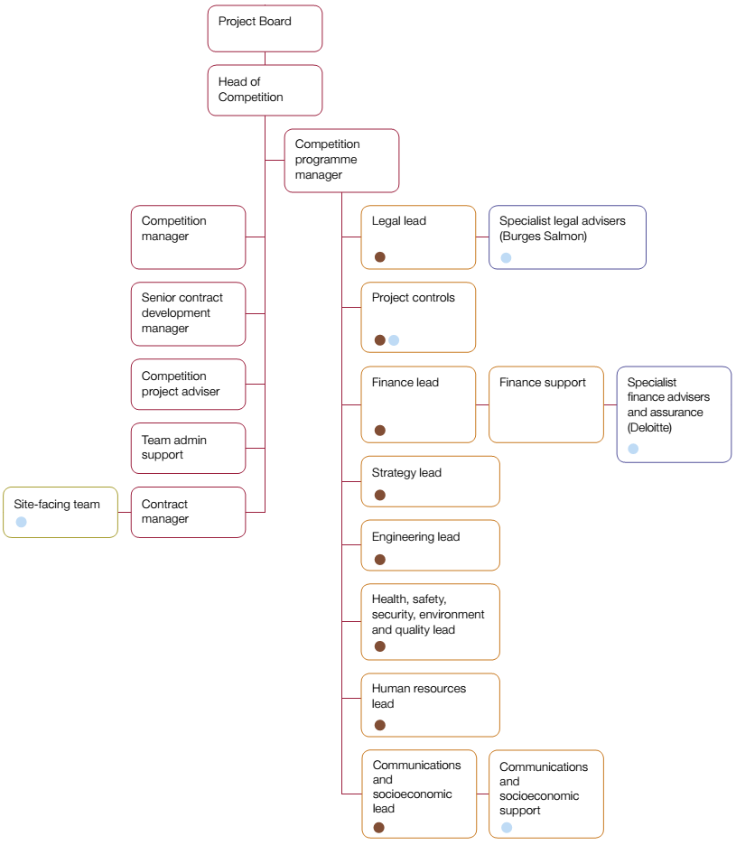
3.5  HM Treasury and the Department approved the full business case for the Magnox contract in July 2014. This set out the responsibilities within the NDA (Figure 11 overleaf) and the governance structure for the procurement phase (Figure 12 on pages 34 and 35).

Figure 11

Responsibilities within the NDA for the procurement phase

  Core competition team

  Wider competition team

  Wider NDA support

  External support

  Part-time role

  Multiple persons

Source: Nuclear Decommissioning Authority full business case for the Magnox contract, June 2014

3.6  The NDA's head of competition reported to the contract's senior responsible officer (SRO) who chaired the project board. The project board, tasked with supporting and challenging the competition team, was in turn accountable to the Competition Programme Board (CPB). The CPB was also chaired by the SRO. Its membership comprised NDA executives and staff from across the business, including internal audit, with two external members from UKGI, HM Treasury, the Scottish Government and Infrastructure UK. HM Treasury told us it only attended CPB meetings occasionally. It maintained ongoing involvement with the CPB through Infrastructure UK, which was based in HM Treasury before its merger with the Major Projects Authority (MPA) in 2016 to form the Infrastructure and Projects Authority (IPA). HM Treasury received reports from the CPB.

3.7  The CPB gave the Department, UKGI and HM Treasury a mechanism for overseeing key stages of the procurement phase. This included governance arrangements, the competition schedule, risk management and the competition report, business case and strategies for contracting and procurement. The CPB approved decisions or recommendations before they were approved by the NDA Board.

3.8  The CPB and the NDA Board discussed the evaluation criteria in detail during their development in 2012 and 2013, including the use of threshold criteria. These criteria were subsequently approved by the NDA chief executive and commercial director in December 2012 as part of the NDA's invitation to participate in dialogue, and again as part of the NDA's issue of formal invitation to submit final tenders in October 2013. The CPB also approved the tender evaluation report on 21 March 2014, which noted the bidders' final scores and the evaluation methodology. This was subsequently approved by the NDA Board on 26 March 2014. The NDA Board approved the full business case and recommended the contract award to Cavendish Fluor Partnership (CFP) to the Department and HM Treasury in June 2014. The full business case was then reviewed by a departmental investment committee and HM Treasury in June 2014. UKGI also gave the Department advice prior to approving the award of the contract, relaying the recommendations of the NDA Board. Ministers approved the contract award to CFP in July 2014.

Figure 12

Approval points and governance structure for the procurement phase

 

Membership

Role

Competition Programme Board

Chaired by NDA strategy director - Competition senior responsible owner (SRO)1.

Strategic oversight of the NDA's programme of competitions across its estate.

 

Other members:

 

 

•  NDA CFO; business services director; head of internal audit; head of competition; head of financial planning;

Approvals of key submissions (as shown above) and reporting to NDA senior management and government stakeholders.

 

•  Non-executive independent member from Infrastructure UK; and

Ensuring dissemination of best practice across the programme.

 

•  Representatives from Shareholder Executive (2); Scottish Government (2) and HM Treasury.

 

Project Board

Chaired by NDA strategy director - Competition SRO1.

Providing project-level ownership of the competition.

 

Other members:

Approvals of key submissions (as shown above) and reporting to Competition Programme Board.

 

•  NDA head of competition; head of contracts; head of Magnox programme; competition programme manager; competition manager; head of financial planning; commercial legal representative; and

Monitoring and supporting project management functions including risk management.

 

•  Non-executive independent member.

 

Notes

1  At the outset, the NDA's commercial director was SRO for the competition. This role was removed from the organisation and responsibility for the competition was transferred to the strategy and technology director in late 2013.

2  The Secretary of State and the chief secretary to HM Treasury provided approval for the competition. Scottish Government ministers endorsed all competition decisions and approvals through membership of the Competition Programme Board.

Source: National Audit Office analysis