4.8  MANAGEMENT OF THE OPERATIONAL PHASE OF THE PPP1 SCHOOLS AFTER OCCUPANCY

4.8.1  For the operational phase the City of Edinburgh Council put in place a small Contract Management Team as the interface for ESP in relation to all operational matters associated with the on-going implementation of the 30-year concession.

4.8.2  The responsibilities of the Contract Management Team include:

•  ensuring that the City of Edinburgh Council's contractual position is protected and the agreed allocation of risk is maintained;

•  direct liaison on behalf of the City of Edinburgh Council with both the Schools and with ESP in relation to all issues impacting on the execution of the contract;

•  effective monitoring of the service provider's performance against that specified in the Project Agreement;

•  ensuring that in the event of failure to perform by ESP, appropriate action is taken both in relation to addressing the performance issues and the application of the financial implications of failures as provided for in the Agreement; and

•  managing requests for variations to buildings, equipment or services provided under the contract, and negotiation and implementation to manage in accordance with the provisions of the contract.

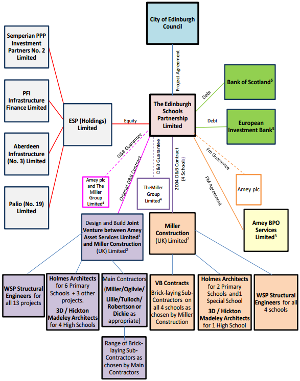
4.8.3  Under the PPP1 contract ESP was responsible for Designing, Building, Financing and Operating (DBFO) the schools for a 30-year concession period for which they are paid a unitary charge.

4.8.4  Currently the payment for accommodation and related services made by the Council to ESP (the unitary charge) amounts to approximately £1.5 million per month. The contract entitles the City of Edinburgh Council to make deductions from this payment for any of a range of specified failures to deliver the contracted services including the non-availability for use of school areas or failures in the performance of contracted services.

Diagram 1: Edinburgh Schools PPP1 Project - Current Structure:

1  Now called Amey Programme Management Limited

2  Now called Galliford Try Construction (UK) Limited

3  Now called Amey Community Limited

4  Now known as GT TMGL Limited

5  These were the original lenders and may not reflect the current position