Laws, regulations, and guidelines related to the area of concessions and public works at large have been flourishing during the latest decade all around the world. Few of them have dealt specifically with PPP. Others have updated or integrated old concession laws. In any case, they have generally introduced new concepts that echo, with more or less intensity, the mantra of PPP: value for money and risk transfer to the private sector. That is also why they have generally been re-branded "new" PPP laws. But while the trend has been jumping (more or less unconsciously) on the PPP bandwagon, the characteristics of each of those laws, regulation and guidelines vary considerably.
The scope of PPP laws may vary accordingly to the sphere of regulation that national legislators have opted for. It may encompass a general framework for the identification all the modalities (Public Works; PPP; Self sustainable concession; etc) for carrying out identified public investment project or it may discipline only one of those modalities: the PPP model. A third option may be that of defining broad categories of investment's modality (such as public works, PPPs and self sustainable concessions) and disciplining specifically PPPs.
| Scope of PPPs Laws: Examples taken from recent PPP laws Old concession law updated [Chile: Decreto 900/1996, Art.1] Artículo 1º.- La ejecución, reparación o conservación de obras públicas fiscales, por el sistema establecido en el Artículo 87º del Decreto Supremo Nº 294, de 1984, del Ministerio de Obras Públicas, las licitaciones y concesiones que deben otorgarse, ya se trate de la explotación de las obras y servicios o respecto del uso y goce sobre bienes nacionales de uso público o fiscales, destinados a desarrollar las áreas de servicios que se convengan, se regirán por las normas establecidas en el presente decreto con fuerza de ley, su reglamento y las bases de la licitación de cada contrato en particular, que el Ministerio de Obras Públicas elabore al efecto. New PPP law focused on long term service contracts [Mexico: Acuerdo Secretaria de Hacienda Diario Oficial 9 Abril 2004, Art.1] Las presentes Reglas tienen por objeto regular la realización de proyectos para prestación de servicios. New PPP law focused on public-private partnership tenders and contracts [Brazil: Lei 11.079, Art. 1] This Act establishes general norms for public-private partnership tenders and contracts within the Federal Government, States, Federal District and Municipalities. New general framework for public procurement contracts [Spain: Ley 30/2007, de 30 de octubre, de Contratos del Sector Público, Art. 1] La presente Ley tiene por objeto regular la contratación del sector público, a fin de garantizar que la misma se ajusta a los principios de libertad de acceso a las licitaciones, publicidad y transparencia de los procedimientos, y no discriminación e igualdad de trato entre los candidatos, y de asegurar, en conexión con el objetivo de estabilidad presupuestaria y control del gasto, una eficiente utilización de los fondos destinados a la realización de obras, la adquisición de bienes y la contratación de servicios mediante la exigencia de la definición previa de las necesidades a satisfacer, la salvaguarda de la libre competencia y la selección de la oferta económicamente más ventajosa. Es igualmente objeto de esta Ley la regulación del régimen jurídico aplicable a los efectos, cumplimiento y extinción de los contratos administrativos, en atención a los fines institucionales de carácter público que a través de los mismos se tratan de realizar. New PPP law focused on the process, methodology and institutional framework for developing PPP [Portugal: Decreto-Lei n.º 86/2003, de 26 de Abril, Artigo 1.º] O presente diploma tem por objecto a definição de normas gerais aplicáveis à intervenção do Estado na definição, concepção, preparação, concurso, adjudicação, alteração, fiscalização e acompanhamento global das parcerias público-privadas. |
The structure of PPP laws may vary depending of the degree of regulation and flexibility the legislator wants to infuse into the PPP law.
|
|
| Degree of specification |
|
| Being a PPP a long term agreement between one of more public and private parties, the scope of PPP laws is normally the regulation of the constitution, supervision and modification of the partnership. The basic elements of a PPP law define the: (1) principles; (2) institutional framework and (3) methodology of evaluation to be applied to the above mentioned phases of the public-private relation. Other elements may nevertheless be added to the basic structure. They normally concern the minimum requirement of the legal instrument - contract and the special purpose vehicle - by which the PPP is carried out; the procurement procedures; and the early termination procedures (whether because of default by the private party or because the public party wants to take the project back under public control). |
| ||
In addition, PPP laws may also includes provisions aimed at fostering the participation of private investor, specifying: the basis on which a Public Authority may provide support for various project risks (such as revenue guarantee); the possibilities for lenders to take security over the PPP contract as well as "step-in" rights; and the possibility to allow the provision of investment incentives (such as special tax treatment).
As noted above, the general PPP law normally crystallizes essential elements of PPP discipline, including the institutional framework and process for constituting modifying, and supervising a PPP. The same elements may be detailed in the secondary regulation or specifically treated in a sectorial law and regulation which is normally characterized by an increased level of sophistication and understanding proper of a second stage of PPP development.
An extremely detailed general regulation may, nevertheless, jeopardize the capacity of tailoring to specific projects the legal instruments by which PPP are developed. In fact, some aspect of those legal instruments may vary remarkably depending on the same typology of those instruments (e.g. concession contract or PFI model) or the sector in with they are operating.
Guidelines of commercial principles or the standardization of the same legal instruments by which PPP are carried out, and specifically contracts, are particularly suitable for regulating the additional elements of PPPs. In fact they serve to reducing transaction costs, creating grater certainty for bidders and lenders, and speeding up the procurement process. In addition, if the pipeline of PPP projects is long enough, is helpful to draw up sector specific guidelines and standard contracts for regulating sector specific matter such as service-fee mechanism, including output indicators.
Depending on the fiscal policy of the Government, or branch of Government drafting the PPP law - normally the Treasury or Ministry of Finance - large part of the law may be dedicated to limiting the fiscal risk PPPs may trigger. The above is normally achieved by limiting the contingent and fix liabilities that the same government may undertake.
Finally, PPP general laws may serve also to the proposing government as a "manifesto" which, in addition of pushing forward new principles for public investment, provides the opportunity for the government of confirming its commitment to private investment participation through explicit legislation.
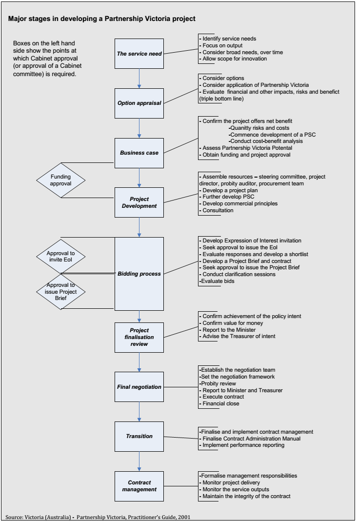
Diagram - Australia Case: Enhancing good governance through capacity building and knowledge management
