
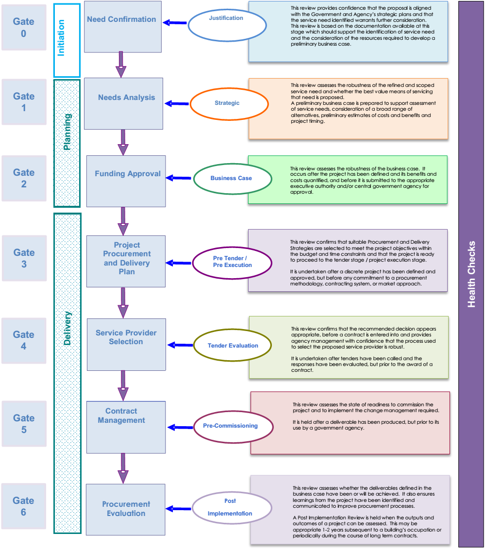
The following table relates the project activities and milestones to the seven review gates.
| ► Service need - determine if the project aligns with Government & Agency priorities and whether the service need identified has merit and warrants further consideration. Are there sufficient governance processes and are resources available to support development of a preliminary business case? 0 INITIATION/JUSTIFICATION REVIEW: An Initiation/Justification Review occurs after a service need has been identified and at the earliest point in the development of the proposed service or service change and when appropriate analysis has been undertaken to allow the review to occur. The Review should take place at the concept or project stage before any significant funds are expended and prior to developing a preliminary business case. |
| ► Business strategy - determine the need to be met and whether the procurement provides the optimal solution. Establish the key business objectives and outcomes. If a business need is identified - develop a program or project brief. 1 STRATEGIC REVIEW: The Strategic Review assesses whether the proposal is aligned with Government and the agency's strategic plans. It demonstrates the best value means of servicing community needs. The Strategic Review occurs after a service need has been identified (but prior to developing a detailed project definition in a business case) and preliminary justification for procurement has been developed. |
| ► Develop options - determine the scope of the required project. Identify and appraise the options. Identify if affordability and value for money has been established. 2 BUSINESS CASE REVIEW: The Business Case Review assesses whether project options have been fully explored and assessed. Before proceeding, it helps ensure that the recommended option provides the best value. The Business Case Review is undertaken after a project has been defined and its benefits and costs quantified. The Review will not be conducted unless accompanied by a financial/economic appraisal. The review occurs before the Business Case for a project is submitted to the relevant funding authority to allow the project team to incorporate any recommendations from a review into the submission. |
| ► Develop delivery and procurement plans - determine the strategy for project delivery and approaching the market. Specify requirements, confirm supplier capability and project budget, update business case. 3 PRE TENDER / PRE EXECUTION REVIEW: The Pre Tender / Pre Execution Review is undertaken after a project has been defined and approved, yet before a commitment is made to a procurement methodology and contracting system or to delivery steps. The Pre Tender / Pre Execution Review confirms that the project is set up for successful delivery and that the best strategy is selected to deliver the project within budget, time and supplier or market constraints. The review assesses whether the project is ready to proceed to project execution, including to the tender stage. |
| ► Competitive Procurement - Evaluate bids, select or confirm supplier, update Business Case. 4 TENDER EVALUATION: The Tender Evaluation Review confirms that the recommended decision appears appropriate before a contract is entered into. The Review aims to provide the agency with confidence that the process used to select the proposed service provider is adequate. The Tender Evaluation Review is undertaken after tenders have been called and responses evaluated, but prior to the award of a contract. |
| ► Award and implement contract - Determine if the service provider has delivered the procurement. 5 PRE-COMMISSIONING: The Pre-Commission Review assesses the state of readiness to commission the project and to implement the change management required for service delivery to achieve its objectives. |
| ► Manage Contract: Service delivered, benefits achieved, performance and value for money maintained / improved. 6 POST IMPLEMENTATION: The Post Implementation Review assesses whether the deliverables defined in the Business Case have been achieved. It ensures that the learnings from the project have been identified and communicated to improve procurement processes. The Review is held when the outputs and outcomes of a project will be assessed. The timing will vary depending on the scope of the project. |
| ► Gateway Health Check. A Gateway Health Check complements the Gate Reviews by providing a 'point in time' insight into areas of concern which may impact completion of the next Gate or project outcomes. Gateway Health Checks are conducted, for example, on an interval basis (in particular where there is a long gap between Gates); when there is a material change in operating environment or staff; or, at the specific request of the Delivery Agency or Policy Owner. Gateway Health Checks do not replace the need for review at each Gate nor is it a substitute for robust project governance. |