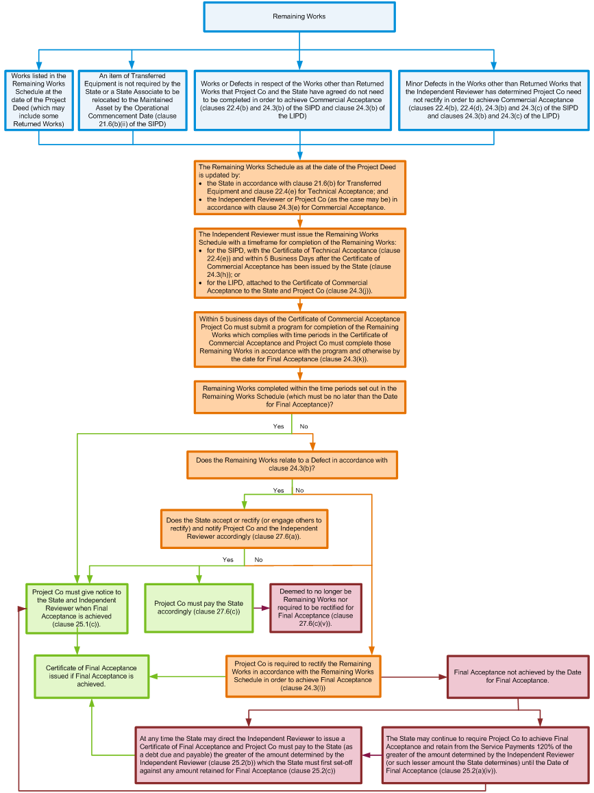
The PV Standard Project Deeds include a concept of Remaining Works, being those Works which are required to achieve Final Acceptance but do not prevent the Project Assets from being operational and are therefore not required to be completed to achieve Commercial Acceptance.
Remaining Works consist of:
• those Works identified in the Remaining Works Schedule at Contract Close. These may include parts of the Maintained Assets and specified Returned Assets;
• in the SIPD, an item of Transferred Equipment that is not required by the State or a State Associate to be relocated to the Maintained Asset until after the Operational Commencement Date;
• Minor Defects that the Independent Reviewer determines prior to Technical Acceptance or Commercial Acceptance do not need to be rectified prior to Commercial Acceptance;
• work in respect of the Maintained Assets which was originally required to be completed by Commercial Acceptance but which the parties agree can be completed after Commercial Acceptance; and
• Defects (including Minor Defects) in the Maintained Assets which the parties agree can be completed after Commercial Acceptance.
• All Remaining Works must be included in the Remaining Works Schedule which is attached to the Certificate of Technical Acceptance and updated for the Certificate of Commercial Acceptance, and must be completed within a timeframe determined by the Independent Reviewer which is before the Date for Final Acceptance (see section 2.25.6), unless they are otherwise accepted by the State.
• Defects and outstanding work in respect of the Returned Works (which are not included in the Remaining Works Schedule at Contract Close) are not included in Remaining Works regime as they are addressed as Returned Works Outstanding Items (see section (a)(i)2.25.5.2).
• The approach to Remaining Works is set out Diagram 12 below.
Diagram 12
