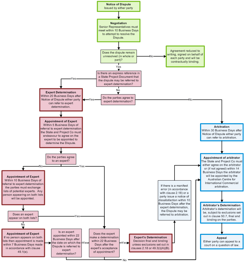
The PV Standard Project Deeds provide for a stepped dispute resolution process that generally requires parties to resolve disputes through negotiation, before referring disputes to expert determination or arbitration. This is considered to be more efficient and cost-effective rather than taking legal action in the first instance.
Diagram 16 over sets out the dispute resolution process set out in the PV Standard Project Deeds.
Diagram 16
