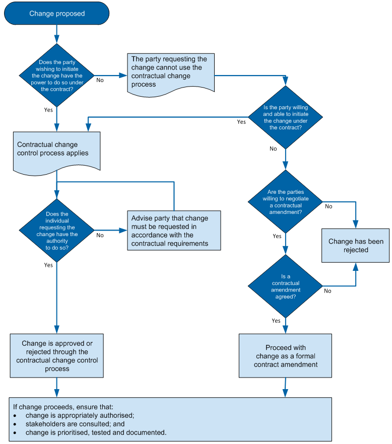
This question has two parts:
• Does the party wishing to initiate the change have power to do so under the contract? If the answer is 'yes', then the change control procedure in the project deed should be followed. If the answer is 'no', the party wishing to initiate the change can still raise the proposed change with the counterparty, but the change will only proceed if the counterparty is willing and able to initiate the change through an acceptable change control procedure, or is willing to agree to the change as a variation of the project deed.
• Does the individual requesting the change have the authority to do so on behalf of the relevant party? The government party should ensure that changes are only requested by authorised personnel under the project's governance arrangements (as detailed in Chapter 3), and that change requests received from the private party comply with any contractual requirements specifying which of the private party's personnel can request a change.
The flowchart below (Figure 13.1) illustrates the steps in determining whether a change can be made through a contractual change control process, and who can request the change.
Figure 12.1: The process for initiating a change

In managing changes, the government party should be aware of the level of work involved by the private party in responding to change requests. Most change requests should only be submitted by the contract director. However, it may be appropriate in some instances for other personnel (for example, managers of the end users of the services) to have limited authority to submit and manage change requests within specified budgetary and technical constraints, as agreed by the contract director.