Once a future service need that aligns with both departmental and government policy has been confirmed by Cabinet, the end of term arrangements for the existing project need to be managed within the context of phase 2 of the Investment lifecycle and high-value, high-risk, guidelines. This requires preparing a full business case which assesses project options (based on the preferred strategic option of phase 1), and recommends a preferred project solution and procurement method, and identifying likely costs, risks, stakeholder plans and resourcing for implementation.
In assessing the options, all viable options must be examined and analysed to identify the recommended solution.
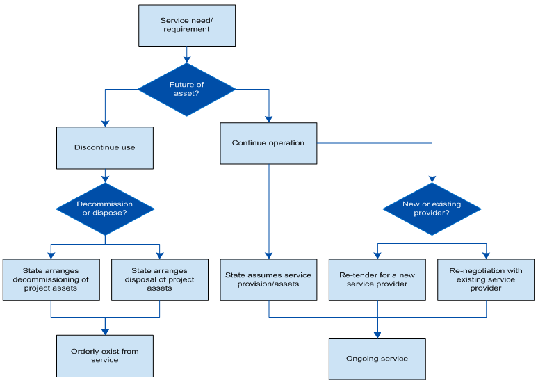
The business case will assess a range of asset management strategies to provide the recommend service solution over the new project term. This will consider options including;
• continuing to operate the existing assets;
• upgrading, refreshing or modifying the existing project assets; or
• replacing the existing project assets with new assets.
The business case will also assess a range of service delivery options to provide the recommended solution. This will include considering a range of service provision options, including:
• the State to assume public service provision;
• re-negotiating with the existing private sector service provider; or
• re-tendering to engage an alternative private sector service provider.
The business case should include details of proposed implementation arrangements to deliver the recommended solution, including governance and resourcing arrangements and budget to manage the transition/procurement process.
A gate 2 (business case) review must be undertaken before the investment proposal is submitted to Cabinet for consideration.
Figure 17.1: End of term decision tree
