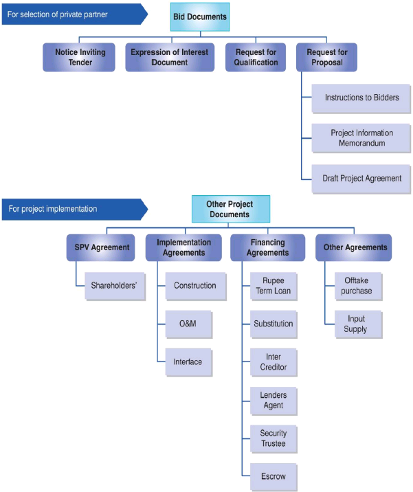
During the course of a PPP project lifecycle, various legal documents are drafted and executed between the public entity and the private partner or among the public entity, private partner and a third party entity (such as lender, operator, etc.) or among a combination of these entities. These legal documents might be drafted, published and executed between parties at various stages during the course of the PPP project lifecycle. They also provide legal strength and tenability to the transactions that are carried out by the stakeholders in the PPP arrangement. They can be classified into bid documents and documents which deal with the period after the project agreement between the public partner and the private partner has been executed. The legal documents that feature in PPP arrangements are set out in the diagram below:
