3.1 Budgetary process

The PPP Guidelines envisage that all projects that are suitable to be implemented as PPPs are undertaken as PPPs. Hence, all projects with a Project Value of more than AED 200 million should be tested for PPP suitability through a robust process of a feasibility assessment as described in this section.

Project Value:

The project value refers to the sum of:

a. Capital expenditure for the Project; and,

b. Annual operating expenditure over a period of 20 years.

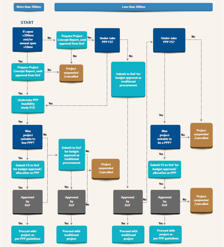
Figure 7: PPP Projects Screening Process

The above flowcharts describe the process that must be utilised by all government entities to determine if a project should be tested for suitability as a PPP and a detailed Feasibility Study is required prior to budget allocation. Typically, projects with a project value of less than AED 200 million are not expected to provide Value for Money savings as a PPP. However, once projects cross this project value Threshold, the leveraging of private sector innovation may result in significant savings to the government. As a result, the testing of suitability for PPPs through the preparation of a detailed Feasibility Study is mandatory for projects with a Project Value of more than AED 200 million. Moreover, in brownfield projects or Capex-light projects that have a significant annual operating expenditure, the utilisation of private sector expertise can similarly result in large Value for Money savings through the lifecycle of the project. Consequently, it is also mandatory for projects with an annual operating expenditure of more than AED 10 million to be tested for suitability as a PPP.

For projects with a Project Value of less than AED 200 million, the testing of suitability as a PPP is not mandatory. However, in areas where the government has limited precedent experience of procurement, where the private sector has the capacity to produce truly innovative solutions, and where the Government Entity is of the opinion that utilising the private sector can result in Value for Money savings, testing for PPP suitability is permissible and encouraged.

Regardless of the route pursued, the Government Entity must submit the project to the Department of Finance for budgetary approval for procurement either in the traditional manner (EPC ) or as a PPP. Should the initial request be denied, the Government Entity can pursue the alternative Method of Procurement and re-submit the project to the Department of Finance for budgetary approval - viz., were the project to be denied budgetary allocation when submitted as a PPP, the Government Entity can present an estimate of what a traditional procurement would cost, and re-submit the same to the Department of Finance.