Recent developments

1.10 Since 2018, the Department has been developing and implementing its Acquisition and Approvals Transformation Programme to improve the outcomes from its acquisition system. We commented on the early stages of this in March 2020.10 Figure 2 (pages 20 and 21) shows how these activities are intended to mitigate some of the issues we have identified. We have referred to relevant parts of the transformation programme throughout the report.

1.11 The performance of the Department's contracts must also be seen against a background of its unaffordable Equipment Plan. In January 2021, we reported that the Department estimates that costs will be £7.3 billion higher than its £190 billion equipment budget for procurement and support to 2030, although this figure could be significantly higher if certain risks materialise.11 In November 2020, the Spending Review provided an additional £16.5 billion of defence funding over the next four years. In March 2021, the government published the Integrated Review,12 a defence command paper,13 and the Defence Industrial Strategy.14 The Strategy states that competition will remain an important tool to drive value for money, but a more flexible approach will be applied in designing capability and acquisition strategies to deliver and grow UK-based industrial skills, technologies and capabilities.15 The Department also stated that it would make procurement policies and processes more agile.

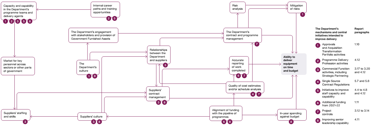
Figure 2

Summary of factors affecting the performance of the Ministry of Defence's major equipment programmes and their contracts identified in this report

The factors affecting the performance of the Ministry of Defence's (the Department's) equipment contracts and programmes are complex. It uses a range of mechanisms and initiatives to improve delivery

Note

1 This fi gure sets out a summary of the factors affecting contract and programme performance identifi ed in this report. It is not exhaustive and not all factors apply to all of the equipment projects and programmes examined in this report.

Source: National Audit Offi ce analysis of Ministry of Defence documents

Figure 3

The Ministry of Defence's senior responsible owner (SRO) and Infrastructure and Projects Authority programme risk ratings, January to March 2020-21

SROs rated eight programmes out of 19 as 'amber/ red' or 'red' for delivery confidence and four programmes as 'amber/ red' or 'red' for supplier engagement and performance

Notes

1 Data for the Infrastructure and Projects Authority's (IPA) assurance review ratings reflect the most recent delivery confidence assessment valid at quarter four 2020-21. The IPA has not reviewed the Ministry of Defence's (the Department's) Future Combat Air System Technology Initiative programme.

2 Four of the projects or programmes have achieved Initial Operating Capability and are therefore recorded as 'not applicable' for this measure.

3 The Initial Operating Capability and Full Operating Capability milestone measures are not applicable for two other programmes we examined: (1) Future Combat Air System Technology Initiative, because this is a research and development programme; and (2) the Department's Complex Weapons programme, because this is a rolling portfolio of individual weapons acquisitions.

Source: National Audit Office analysis of Ministry of Defence documents




____________________________________________________________________

10 Comptroller and Auditor General, Defence capabilities - delivering what was promised, Session 2019-2021, HC 106, National Audit Office, March 2020, Figure 10.

11 See footnote 5. This does not include the additional funding announced in the November 2020 Spending Review.

12 See footnote 6.

13 Ministry of Defence, Defence in a competitive age, CP 411, March 2021

14 Ministry of Defence, Defence and Security Industrial Strategy: A strategic approach to the UK's defence and security industrial sectors, CP 410, March 2021.

15 The Department has reported that departmental expenditure supports almost 200,000 jobs in the UK.